特性
- Renesas proprietary R4 Technology
- Linear control loop for optimal transient response
- Variable frequency and duty cycle control during load transient for fastest possible response
- Inherent voltage feed-forward for wide range input
- Input voltage range: 4.5V to 24V
- Output voltage range: 0.5V to 5.5V
- ±0.5% DAC accuracy with remote sense
- Support all ceramic solutions
- Integrated LDOs for single input rail solution
- SMBus/PMBus/I2C compatible, up to 1.25MHz
- 256 boot-up voltage levels with a configuration pin
- Eight switching frequency options from 300kHz to 1.5MHz
- PFM operation option, compatible with ISL99140 for improved light-load efficiency
- Start-up into precharged load
- Precision enable input to set higher input UVLO and power sequence as well as fault reset
- Power-good monitor for soft-start and fault detection
- Comprehensive fault protection for high system reliability
- Over-temperature protection
- Output overcurrent and short-circuit protection
- Output overvoltage and undervoltage protection
- Open remote sense protection
- Compatible with 5V or 3.3V PWM input DrMOS or Smart Power Stage (SPS)
- Compatible with Intersil's PowerNavigator software
描述
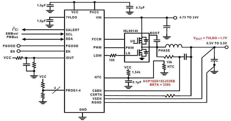
The ISL68201 is a single-phase, synchronous buck PWM controller featuring Renesas’ proprietary R4™ Technology. It supports a wide 4. 5V to 24V input voltage range and a wide 0. 5V to 5. 5V output range. Integrated LDOs provide controller bias voltage, allowing for single supply operation. The ISL68201 includes a PMBus/SMBus/I2C interface for device configuration and telemetry (VIN, VOUT, IOUT, and temperature) and fault reporting.
The R4 control scheme has extremely fast transient performance, accurately regulated frequency control, and all internal compensation. An efficiency-enhancing PFM mode can be enabled to improve light-load efficiency greatly. The ISL68201’s serial bus allows for easy R4 loop optimization, resulting in fast transient performance over a wide range of applications, including all ceramic output filters. The ISL68201 has four 8-bit configuration pins, which provide very flexible configuration options (frequency, VOUT, R4 gain, etc. ) without the need for built-in NVM memory. This results in a design flow that closely matches traditional analog controllers, while still offering the design flexibility and feature set of a digital PMBus/SMBus/I2C interface.
The ISL68201 also features remote voltage sensing and completely eliminates any potential difference between remote and local grounds. This improves regulation and protection accuracy. A precision enable input is available to coordinate the start-up of the ISL68201 with other voltage rails, especially useful for power sequencing.
产品参数
| 属性 | 值 |
|---|---|
| Output Current (Max) [Rail 1] (A) | 40 |
| Switching Frequency Range (Typical) (kHz) | 300 - 1500 |
| Qualification Level | Standard |
| Temp. Range (°C) | -40 to +85°C |
| Simulation Model Available | iSim |
封装选项
| Pkg. Type | Pkg. Dimensions (mm) | Lead Count (#) | Pitch (mm) |
|---|---|---|---|
| QFN | 4.0 x 4.0 x 0.90 | 24 | 0.5 |
应用
- High efficiency and high density POL digital power
- FPGA, ASIC, and memory supplies
- Datacenter servers and storage systems
- Wired infrastructure routers, switches, and optical networking
- Wireless infrastructure base stations
当前筛选条件
筛选
软件与工具
样例程序
模拟模型
These PMBus™ compatible single-phase digital hybrid DC/DC controllers are ideal for point-of-load (POL) conversions. They support a wide range of applications, including FPGAs, DSPs, ASICs, processors, and general-purpose system rails.
The ISL68200 model is integrated with MOSFET drivers, making power supply design simpler. The ISL68201 features a PWM output for efficient performance. Both models are designed to meet the demands of data centers and wireless infrastructure applications.