| CAD 模型: | View CAD Model |
| Pkg. Type: | VFQFPN |
| Pkg. Code: | NLG56 |
| Lead Count (#): | 56 |
| Pkg. Dimensions (mm): | 8.0 x 8.0 x 0.85 |
| Pitch (mm): | 0.5 |
| Moisture Sensitivity Level (MSL) | 3 |
| Pb (Lead) Free | Yes |
| ECCN (US) | EAR99 |
| HTS (US) | 8542.39.0090 |
| Lead Count (#) | 56 |
| Carrier Type | Reel |
| Moisture Sensitivity Level (MSL) | 3 |
| Qty. per Reel (#) | 3000 |
| Qty. per Carrier (#) | 0 |
| Pb (Lead) Free | Yes |
| Pb Free Category | e3 Sn |
| Temp. Range (°C) | -40 to 85°C |
| Advanced Features | Spread Spectrum, Reference Output |
| App Jitter Compliance | PCIe |
| C-C Jitter Max P-P (ps) | 65 |
| Core Voltage (V) | 3.3 |
| Feedback Input | No |
| Input Freq (MHz) | 25 - 25 |
| Input Type | Crystal, LVCMOS |
| Inputs (#) | 2 |
| Length (mm) | 8 |
| MOQ | 3000 |
| Output Banks (#) | 4 |
| Output Freq Range (MHz) | 25 - 25, 33.33 - 33.33, 50 - 50, 66.67 - 66.67, 100 - 100, 125 - 125, 133.33 - 133.33, 166.67 - 166.67, 200 - 200, 250 - 250 |
| Output Skew (ps) | 160 |
| Output Type | HCSL, LVCMOS, LVTTL |
| Output Voltage (V) | 3.3 |
| Outputs (#) | 12 |
| Package Area (mm²) | 64 |
| Period Jitter Max P-P (ps) | 10 |
| Pitch (mm) | 0.5 |
| Pkg. Dimensions (mm) | 8.0 x 8.0 x 0.85 |
| Pkg. Type | VFQFPN |
| Product Category | General Purpose Clocks |
| Prog. Clock | No |
| Reel Size (in) | 13 |
| Reference Output | Yes |
| Requires Terms and Conditions | Does not require acceptance of Terms and Conditions |
| Spread Spectrum | Yes |
| Tape & Reel | Yes |
| Thickness (mm) | 0.85 |
| Width (mm) | 8 |
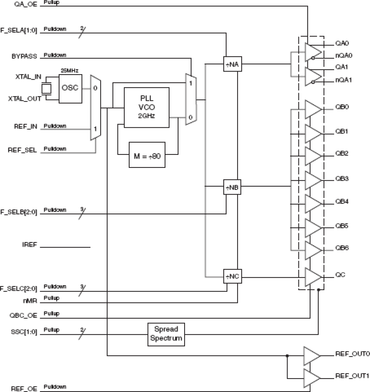
The 841S012DI is an optimized PCIe, sRIO and Gigabit Ethernet Frequency Synthesizer and a member of family of high performance clock solutions from IDT. The 841S012DI uses a 25MHz parallel resonant crystal to generate 33.33MHz - 200MHz clock signals, replacing multiple oscillators and fanout buffer solutions. The device supports ±0.25% center-spread, and -0.5% down-spread clocking with two spread select pins (SSC[1:0]). The VCO operates at a frequency of 2GHz. The device has three output banks: Bank A with two 100MHz – 250MHz HCSL outputs; Bank B with seven 33.33MHz – 200MHz LVCMOS/ LVTTL outputs; and Bank C with one 33.33MHz – 200MHz LVCMOS/LVTTL output.
All Banks A, B and C have their own dedicated frequency select pins and can be independently set for the frequencies mentioned above. The low jitter characteristic of the 841S012DI makes it an ideal clock source for PCIe, sRIO and Gigabit Ethernet applications. Designed for networking and industrial applications, the 841S012DI can also drive the high-speed clock inputs of communication processors, DSPs, switches and bridges.