跳转到主要内容
瑞萨电子 (Renesas Electronics Corporation)

特性

  • Three LVDS outputs
  • Frequency divide select options: ÷2, ÷4, ÷8, ÷16
  • IN, nIN input can accept the following differential input levels: LVPECL, LVDS, CML
  • Output frequency: 2GHz (maximum) in pass-through mode
  • Additive phase jitter: 0.185ps (typical) RMS
  • Output skew: 9ps (typical), QBx, nQBx outputs
  • Propagation Delay: 540ps (typical)
  • Full 3.3V supply mode
  • -40°C to 85°C ambient operating temperature
  • Available in lead-free (RoHS 6) package

描述

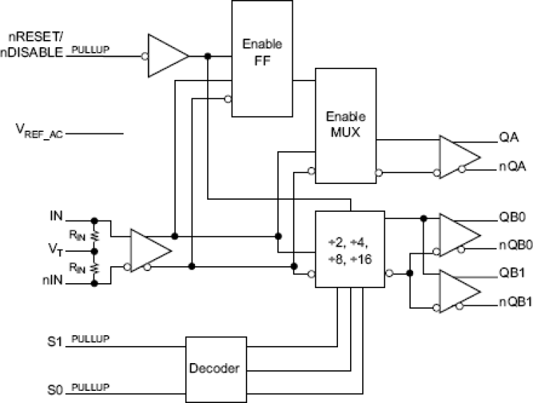
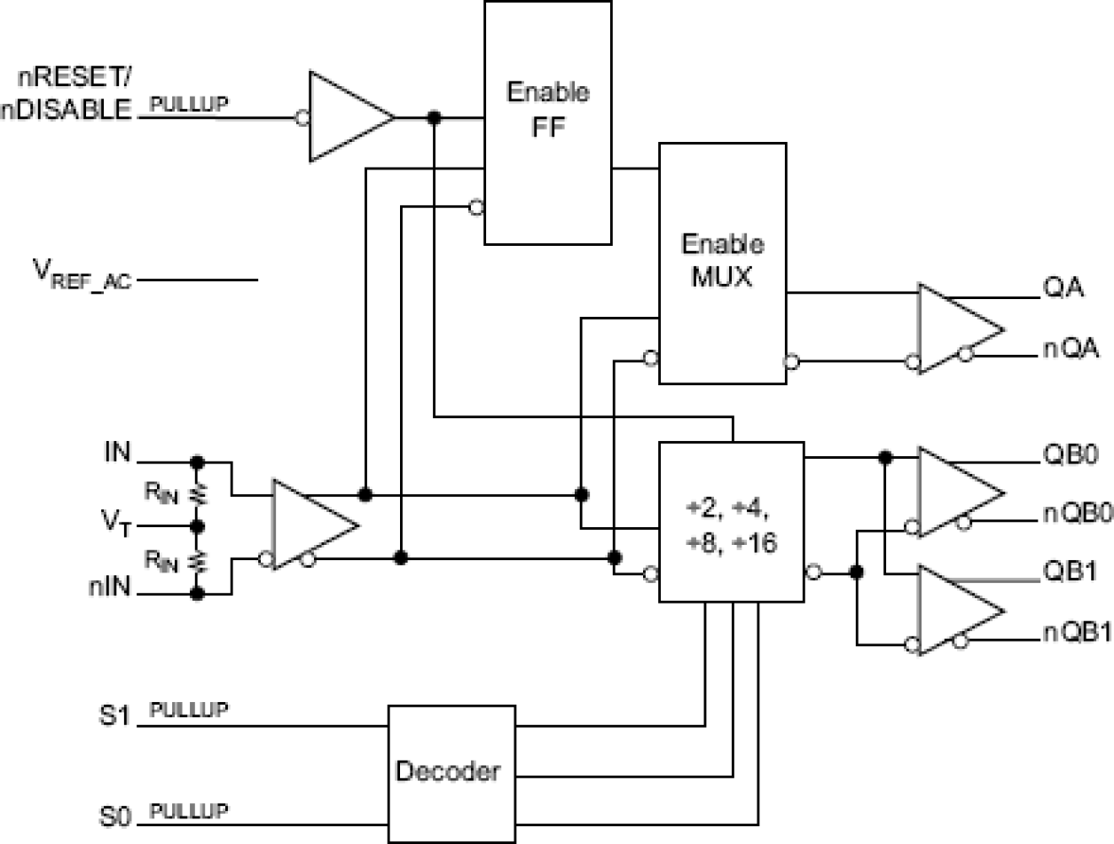
The 8S89873 is a high-speed Differential-to-LVDS Buffer/Divider with Internal Termination. The 8S89873 has a selectable ÷2, ÷4, ÷8, ÷16 output dividers. The clock input has internal termination resistors, allowing it to interface with several differential signal types while minimizing the number of required external components. The device is packaged in a small, 3mm x 3mm VFQFN package, making it ideal for use on space-constrained boards.

当前筛选条件