特性
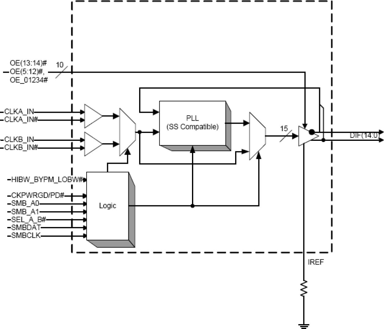
- 15 - 0.7V current mode differential HSCL output pairs
- Pin compatible to 9EX21501/ Easy PCIe Gen3 upgrade
- 4 Selectable SMBus Addresses/Multiple devices can share the same SMBus Segment
- 8 dedicated and 2 group OE# pins/Hardware control of the outputs
- PLL or bypass mode/PLL can dejitter incoming clock
- Selectable PLL bandwidth/minimizes jitter peaking in downstream PLL's
- Spread Spectrum Compatible/tracks spreading input clock for low EMI
- SMBus Interface/unused outputs can be disabled
- Undriven differential outputs in Power Down mode/ Easy power management
- Cycle-to-cycle jitter <50ps
- Output-to-output skew < 150 ps
- PCIe Gen3 phase jitter < 1.0ps RMS
描述
The 9EX21531 provides 15 output clocks for PCIe Gen1/ 2/3 applications. The 9EX21531 has 4 selectable SMBus addresses, and dedicated CKPWRGD/PD# and VDDA pins for easy board design. A differential clock from a CK410B+ or CK420BQ main clock generator, such as the 932S421, drives the 9EX21531. In fanout mode, the 9EX21531 provides outputs up to 166MHz.
当前筛选条件
筛选
软件与工具
样例程序
模拟模型
This is the first video in our PCIe series. In this video, we define PCIe architectures, focusing on common and separate clock architectures. Watch the rest of the video series below where Ron will cover the impact of different timing architectures.
In this episode, Ron Wade from IDT (acquired by Renesas) explains PCIe common clocking and its impact on timing solutions. Learn about using a single clock source, fan-out buffers, and the considerations for spread spectrum and non-spread spectrum clocking in PCIe systems.
In this video, we explore PCIe with separate reference clocks and the effects of clock selection. Learn how separate reference clocks work and their impact on system performance and stability.
This video provides a high-level overview of Separate Reference Clock with Independent Spread (SRIS) architectures for PCI Express systems, additional performance requirements that this clocking architecture imposes on the reference clocks, and some system implications encountered trying to implement the architecture.