跳转到主要内容
瑞萨电子 (Renesas Electronics Corporation)

特性

  • 200MHz -3dB bandwidth
  • 200V/µs slew rate
  • Low supply current = 2mA per channel
  • Supplies from 3V to 5.5V
  • Rail-to-rail output
  • Input to 0.15V below VS-
  • Fast 25ns disable (EL8200 only)
  • Low cost
  • Pb-free available (RoHS compliant)

描述

Support is limited to customers who have already adopted these products.

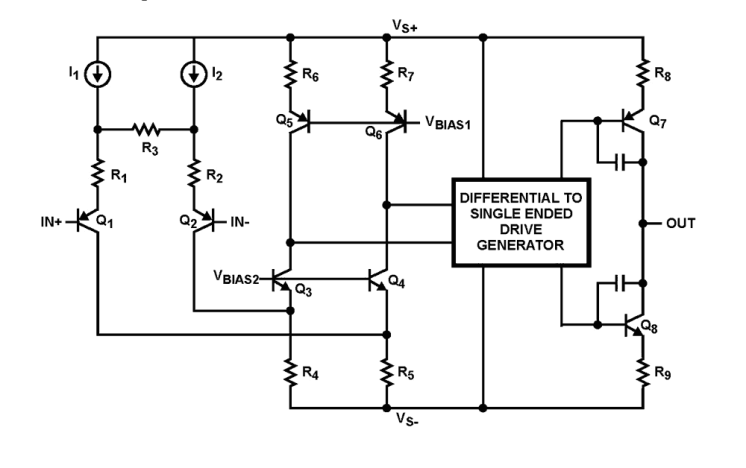
The EL8200, EL8201, and EL8401 represent rail-to-rail amplifiers with a -3dB bandwidth of 200MHz and slew rate of 200V/µs. Running off a very low supply current of 2mA per channel, the EL8200, EL8201, and EL8401 also feature inputs that go to 0. 15V below the VS- rail. The EL8200 and EL8201 are dual channel amplifiers. The EL8401 is a quad channel amplifier. The EL8200 includes a fast-acting disable/power-down circuit. With a 25ns disable and a 200ns enable, the EL8200 is ideal for multiplexing applications. The EL8200, EL8201, and EL8401 are designed for a number of general purpose video, communication, instrumentation, and industrial applications. The EL8200 is available in a 10 Ld MSOP package, the EL8201 in an 8 Ld SO and 8 Ld MSOP package, and the EL8401 in a 14 Ld SO and 16 Ld QSOP packages. All are specified for operation over the -40°C to +85°C temperature range.

应用

  • Video amplifiers
  • Portable/hand-held products
  • Communications devices

当前筛选条件