跳转到主要内容
瑞萨电子 (Renesas Electronics Corporation)

特性

  • HOT SWAP Dual Power Distribution Control for +5V and +12V or +5V and +3.3V
  • Provides Fault Isolation
  • Charge Pump Allows the Use of N-Channel MOSFETs
  • Redundant Power On Controls
  • Power Good and Over Current Latch Indicators
  • Adjustable Turn-On Ramp
  • Protection During Turn-On
  • Pb-free Available

描述

Support is limited to customers who have already adopted these products.

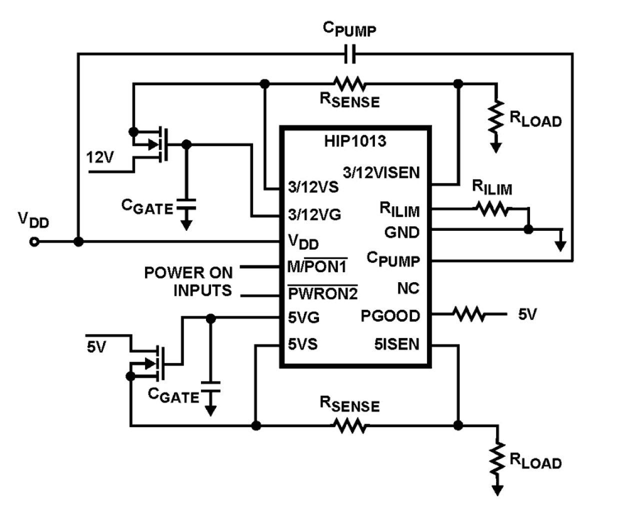
The HIP1013 is a low cost HOT SWAP dual supply power distribution controller. Two external N-Channel MOSFETs are driven to distribute power while providing load fault isolation. At turn-on, the gate of each external N-Channel MOSFET is charged with a 10µA current source. Capacitors on each gate (see the Typical Application Diagram), create a programmable ramp (soft turn-on) to control inrush currents. A built in charge pump supplies the gate drive for the 12V supply N-Channel MOSFET switch. Over current protection is facilitated by two external current sense resistors. When the current through either resistor exceeds the user programmed value the N-Channel MOSFETs are latched off by the HIP1013. The controller is reset by a rising edge on either PWRON pin. Choosing the voltage selection mode the HIP1013 controls either +12V/5V or +3. 3V/+5V supplies. Although pin compatible with the HIP1012 device, the HIP1013 does not offer current regulation during an OC event.

应用

  • Power Distribution Control
  • Hot Plug™ Components

当前筛选条件