跳转到主要内容
瑞萨电子 (Renesas Electronics Corporation)

特性

  • High-speed (480Mbps) and full-speed (12Mbps) signaling capability per USB 2.0
  • 1.8V logic compatible (2.7V to +3.6V supply)
  • Alarm overvoltage indicator output
  • Charger interrupt indicator output
  • Low power state
  • Power OFF protection
  • COM pins overvoltage detection and protection for +5.25V and -5V fault voltages
  • -3dB Frequency: 790MHz
  • Low ON capacitance @ 240MHz: 2pF
  • Low ON-resistance: 3.5Ω
  • Single supply operation (VDD): 2.7V to 5.25V
  • Available in µTQFN and TDFN packages
  • Pb-Free (RoHS compliant)
  • Compliant with USB 2.0 short circuit and overvoltage requirements without additional external components

描述

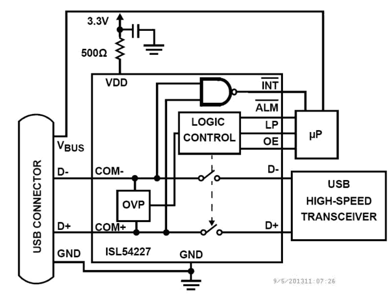
The Intersil ISL54227 is a single supply, dual SPST (Single Pole/Single Throw) switch that is configured as a DPST. It can operate from a single 2. 7V to 5. 25V supply. The part was designed for switching or isolating a USB high-speed source or a USB high-speed and full-speed source in portable battery powered products. The 3. 5ΩSPST switches were specifically designed to pass USB full speed and USB high speed data signals. They have high bandwidth and low capacitance to pass USB high speed data signals with minimal distortion. The device has two logic control input pins (OE and LP) to control the SPST switches. The ISL54227 has OVP detection circuitry on the COM pins to open the SPST switches when the voltage at these pins exceeds 3. 8V or goes negative by -0. 45V. It isolates fault voltages up to +5. 25V or down to -5V from getting passed to the other side of the switch, thereby protecting the USB down-stream transceiver. It has an alarm indicator output pin (ALM) to indicate when the part is in the overvoltage condition. The part has an interrupt (INT) output pin to indicate a 1-to-1 (high/high) state on the COM lines to inform the µprocessor when entering a dedicated charging port mode of operation. The ISL54227 is available in 10 Ld 1. 8mmx1. 4mm µTQFN and 10 Ld 3mmx3mm TDFN packages. It operates over a temperature range of -40°C to +85°C.

应用

  • MP3 and other Personal Media Players
  • Cellular/Mobile Phones, PDA’s
  • Digital Cameras and Camcorders
  • USB Switching

当前筛选条件