跳转到主要内容
瑞萨电子 (Renesas Electronics Corporation)

特性

  • Operates from +4.5V to 14.4V Supply Voltage (for Bias)
  • 1.5V to 12V VIN Input Range (Up to 20V is Possible with Restrictions)
  • 0.8V to ~VIN Output Range (Duty Cycle Limited)
  • Integrated Gate Drivers; LGATE Uses VCC (5V to 12V); UGATE Uses External Boot Diode to (5V to 12V)
  • 0.8V Internal Reference; ±0.8% Tolerance
  • Simple Single-Loop Control Design
  • Traditional Dual Edge Modulator
  • Voltage-Mode PWM Control
  • Drives N-Channel MOSFETs
  • Fast Transient Response
  • High-Bandwidth Error Amplifier
  • 0% to 85% Max Duty Cycle for ISL6341, ISL6341C
  • 0% to 75% Max Duty Cycle for ISL6341A, ISL6341B
  • Lossless, Programmable Overcurrent Protection
  • Uses Lower MOSFET's rDS(ON)
  • Latch off mode (ISL6341, ISL6341B)
  • Infinite Retry (Hiccup) Mode (ISL6341A)
  • Infinite Retry (Hiccup) Mode; no UVP (ISL6341C)
  • Output Voltage Monitoring
  • Undervoltage and Overvoltage Shutdown
  • PGOOD Output
  • Small Converter Size in 10 Ld 3x3 Thin DFN
  • 300kHz Fixed Oscillator (ISL6341, ISL6341C)
  • 600kHz Fixed Oscillator (ISL6341A, ISL6341B)
  • Fixed Internal Soft-Start, Capable into a Pre-biased Load
  • Enable/Shutdown Function on COMP/EN Pin
  • Pb-Free (RoHS Compliant)

描述

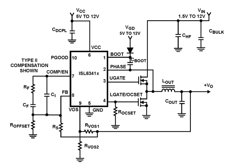
The ISL6341, ISL6341A, ISL6341B, ISL6341C makes simple work out of implementing a complete control and protection scheme for a DC/DC stepdown converter driving N-Channel MOSFETs in a synchronous buck topology. Since it can work with either 5V or 12V supplies, this one family of IC's can be used in a wide variety of applications within a system. It integrates the control, gate drivers, output adjustment, monitoring and protection functions into a single 10 Ld Thin DFN package. The ISL6341, ISL6341A, ISL6341B, ISL6341C (hereafter referred to as ISL6341x, except as needed) provides single feedback loop, voltage-mode control with fast transient response. The output voltage can be precisely regulated to as low as 0. 8V, with a maximum tolerance of ±0. 8% over-temperature and line voltage variations. A fixed frequency oscillator and wide duty cycle range reduces design complexity, while balancing typical application cost and efficiency. The frequency, duty cycle and OCP response are the only differences among the ISL6341x versions. Protection from overcurrent conditions is provided by monitoring the rDS(ON) of the lower MOSFET to inhibit PWM operation appropriately. This approach simplifies the implementation and improves efficiency by eliminating the need for a current sense resistor. The output voltage is also monitored for undervoltage and overvoltage protection, in addition to monitoring for a PGOOD output.

应用

  • Power Supplies for Microprocessors or Peripherals PCs, Servers, Memory Supplies DSP and Core Communications Processor Supplies
  • Subsystem Power Supplies PCI, AGP; Graphics Cards; Digital TV SSTL-2 and DDR/DDR2/DDR3 SDRAM Bus Termination Supply
  • Cable Modems, Set-Top Boxes, and DSL Modems
  • Industrial Power Supplies; General Purpose Supplies
  • 5V or 12V-Input DC/DC Regulators
  • Low-Voltage Distributed Power Supplies; Point of Load

当前筛选条件