跳转到主要内容
瑞萨电子 (Renesas Electronics Corporation)

特性

  • Drives Two N-Channel MOSFETs
  • Operates From +5V or +12V Input
  • Simple Single-Loop Control Design
  • Voltage-Mode PWM Control
  • Fast Transient Response
  • High-Bandwidth Error Amplifier
  • Full 0% to 100% Duty Ratio
  • Excellent Output Voltage Regulation
  • 1.20V Internal Reference
  • ±1% Over Line Voltage and Temperature
  • Programmable delay for PGOOD signal
  • Over-Current Fault Monitor
  • Does Not Require Extra Current Sensing Element
  • Uses MOSFETs rDS(ON)
  • Small Converter Size
  • Constant Frequency Operation
  • 200kHz Free-Running Oscillator Programmable from 50kHz to Over 1MHz
  • 14 Pin, SOIC Package
  • Pb-Free Available (RoHS Compliant)

描述

Support is limited to customers who have already adopted these products.

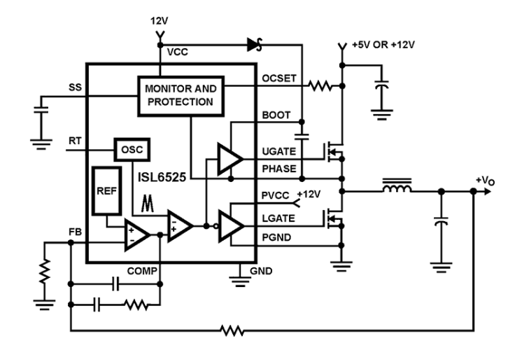
The ISL6525 provides complete control and protection for a DC-DC converter optimized for high-performance microprocessor applications. It is designed to drive two N Channel MOSFETs in a synchronous-rectified buck topology. The ISL6525 integrates all of the control, output adjustment, monitoring and protection functions into a single package. A programmable delay time for the PGOOD signal makes it especially suitable for the VTT regulation in VRM8. 5 applications. The output voltage of the converter can be precisely regulated to as low as 1. 20V, with a maximum tolerance of ±1% over temperature and line voltage variations. The ISL6525 provides simple, single feedback loop, voltage-mode control with fast transient response. It includes a 200kHz free-running triangle-wave oscillator that is adjustable from below 50kHz to over 1MHz. The error amplifier features a 15MHz gain-bandwidth product and 6V/µs slew rate which enables high converter bandwidth for fast transient performance. The resulting PWM duty ratio ranges from 0% to 100%. The ISL6525 protects against over-current conditions by inhibiting PWM operation. The ISL6525 monitors the current by using the rDS(ON) of the upper MOSFET which eliminates the need for a current sensing resistor.

应用

  • Power Supply for Various Microprocessors
  • VTT Regulation for VRM85
  • High-Power 5V to 3xV DC-DC Regulators
  • Low-Voltage Distributed Power Supplies

当前筛选条件