跳转到主要内容
注意 - 建议使用以下设备作为替代品:

特性

  • Operates from +9V to +75V Bias Supply Voltage
  • +1.192V Internal Voltage Reference
  • ±1% tolerance Over the Industrial Temperature Range
  • Programmable Switching Frequency 100kHz to 600kHz
  • Simple Single-Loop Voltage Mode Control
  • Voltage Feedforward Compensation
  • Switching Frequency Synchronization
  • Lossless, Programmable Overcurrent Protection
  • Uses MOSFET's rDS(ON)
  • Hiccup Mode
  • Integrated N-Channel MOSFET Gate Drivers
  • Programmable Soft-Start
  • Over-Temperature Protection
  • QFN (5x5) Package
  • QFN Compliant to JEDEC PUB95 MO-220 QFN - Quad Flat No Leads - Product Outline
  • QFN Near Chip Scale Package Footprint; Improves PCB Efficiency, Thinner in Profile
  • Pb-Free (RoHS Compliant)

描述

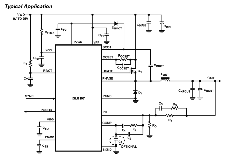
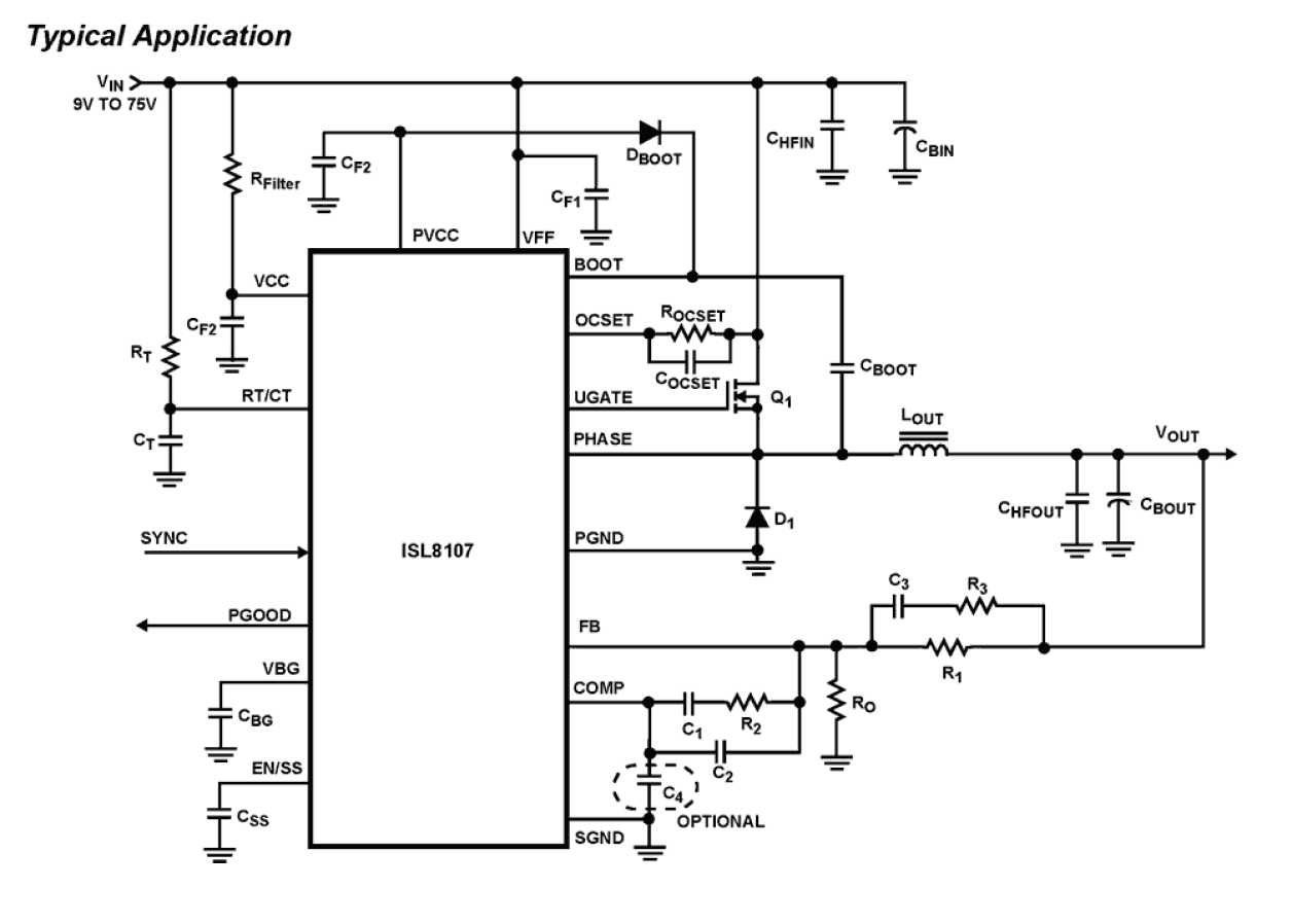
The ISL8107 is a single phase, non-synchronous buck controller with an integrated high-side MOSFET driver. The controller operates from 9V to 75V input voltage range. The internal 1.192V reference voltage has a tolerance of ±1% over the industrial temperature range. The ISL8107 employs voltage-mode control with feedforward compensation to provide optimal transient response and a constant loop gain over a wide input voltage range. The switching frequency can be programmed from 100kHz to 600kHz by external resistor and capacitor. The switching frequency can be synchronized to an external clock signal through the SYNC pin. The ISL8107 features programmable soft-start, hiccup mode for short circuit protection, and over-temperature protection. The overcurrent protection is implemented using MOSFET's rDS(ON) sensing. This approach simplifies the implementation without deteriorating the converter efficiency.

应用

  • Test and Measurement Instruments
  • Routers and Switchers
  • Point of Load Modules
  • Distributed DC/DC Power Architecture
  • Industrial Applications
  • Telecom/Datacom Applications

当前筛选条件

Renesas' 48V Auxiliary Inverter Solution is a complete 48V motor control design using an RH850 microcontroller, power management ICs, and an inductive position sensor. It incorporates 12V/48V dual-domain concept with domain isolation, and is a proof-of-concept covering the recommendations of VDA320.