| CAD 模型: | View CAD Model |
| Pkg. Type: | SOIC |
| Pkg. Code: | MOR |
| Lead Count (#): | 14 |
| Pkg. Dimensions (mm): | 8.65 x 3.9 x 1.75 |
| Pitch (mm): | 1.27 |
| Moisture Sensitivity Level (MSL) | 3 |
| Pb (Lead) Free | Yes |
| RoHS (ISL8703AIBZ-T) | 下载 |
| ECCN (US) | |
| HTS (US) |
| Lead Count (#) | 14 |
| Carrier Type | Reel |
| Moisture Sensitivity Level (MSL) | 3 |
| Pb (Lead) Free | Yes |
| Pb Free Category | Pb-Free 100% Matte Tin Plate w/Anneal-e3 |
| Temp. Range (°C) | -40 to +85°C |
| Advanced Features | Fault Reporting |
| Bias Voltage Range (V) | 3.3 - 24 |
| Enable | Active Low |
| Initial Startup Requirements | UV/OV & EN |
| Length (mm) | 8.7 |
| Logic Leval (s) | TTL |
| MOQ | 5000 |
| Monitored Channels for non-compliance | 4 Simultaneous |
| Monitored Inputs | 1 |
| Parametric Category | Power Supply Sequencers |
| Pitch (mm) | 1.3 |
| Pkg. Dimensions (mm) | 8.7 x 3.9 x 0.00 |
| Pkg. Type | SOICN |
| Power Down Sequencing | Yes |
| Preset Or Adjustable Sequence | Preset Order, Adjustable Delay |
| Qualification Level | Standard |
| Sequenced Output Control | Active Low, Open Drain |
| Sequenced Voltages | 24 - 24 |
| VBIAS (Max) (V) | 24 |
| VBIAS (Min) (V) | 3.3 |
| Width (mm) | 3.9 |
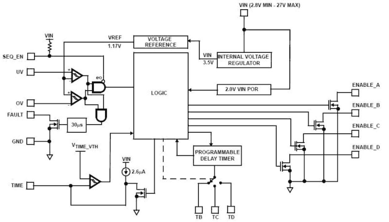
The ISL8700A, ISL8701A, ISL8702A, ISL8703A, ISL8704A, ISL8705A family of ICs provide four delay adjustable sequenced outputs while monitoring an input voltage all with a minimum of external components. High performance DSP, FPGA, µP and various subsystems require input power sequencing for proper functionality at initial power-up and the ISL870XA provides this function while monitoring the distributed voltage for over and undervoltage compliance. These ICs operate over the +3. 3V to +24V nominal voltage range. All have a user adjustable time from UV and OV voltage compliance to sequencing start via an external capacitor when in auto start mode and adjustable time delay to subsequent ENABLE output signal via external resistors. Additionally, the ISL8702A, ISL8703A, ISL8704A and ISL8705A provide I/O for sequencing on and off operation (SEQ_EN) and for voltage window compliance reporting (FAULT) over the +3. 3V to +24V nominal voltage range. Easily daisy chained for more than 4 sequenced signals. Altogether, the ISL870XA provides these adjustable features with a minimum of external BOM.