跳转到主要内容
瑞萨电子 (Renesas Electronics Corporation)

特性

  • Less than 0.15in2 footprint for the complete 1A converter
  • Components on one side of PCB
  • Max height 1.1mm MSOP10
  • 100ms Power-On-Reset output (POR)
  • Internally-compensated voltage mode controller
  • Up to 95% efficiency
  • <1µA shutdown current
  • 500µA quiescent current
  • Hiccup mode overcurrent and over-temperature protection
  • Pb-free (RoHS compliant)

描述

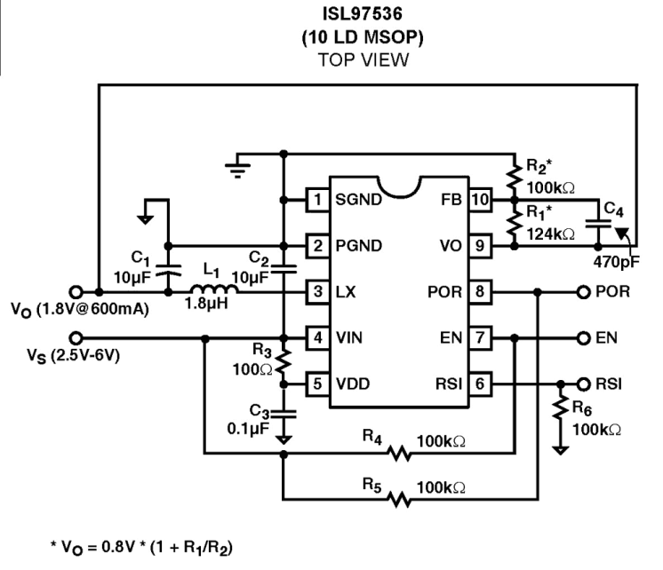
The ISL97536 is a synchronous, integrated FET 1A step-down regulator with internal compensation. It operates with an input voltage range from 2. 5V to 6V, which accommodates supplies of 3. 3V, 5V, or a Li-ion battery source. The output can be externally set from 0. 8V to VIN with a resistive divider. The ISL97536 features PWM control with a 1. 4MHz typical switching frequency. The typical no load quiescent current is only 500µA. Additional features include a 100ms Power-On- Reset output, 1µA shutdown current, short-circuit protection, and over-temperature protection. The ISL97536 is available in the 10 Ld MSOP package, making the entire converter occupy less than 0. 15in2 of PCB area with components on one side only. The 10 Ld MSOP package is specified for operation over the full -40°C to +85°C temperature range.

应用方框图

Power Sequencer & I/O Expander for Printers (PPC/MFP) Block Diagram
打印机电源排序器和 I/O 扩展器(PPC 或 MFP)
基于 MCU 的电源定序器和 I/O 扩展器,适用于高性能 PPC 或 MFP 打印机。

其他应用

  • PDA and pocket PC computers
  • Bar code readers
  • Cellular phones
  • Portable test equipment
  • Li-ion battery powered devices
  • Small form factor (SFP) modules

当前筛选条件