跳转到主要内容
注意 - 建议使用以下设备作为替代品:

特性

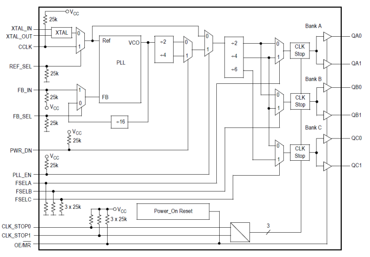
  • 1:6 PLL based low-voltage clock generator
  • 3.3 V power supply
  • Generates clock signals up to 120 MHz
  • Maximum output skew of 150 ps
  • On-chip crystal oscillator clock reference
  • Alternative LVCMOS PLL reference clock input
  • Internal and external PLL feedback
  • PLL multiplies the reference clock by 4x, 3x, 2x, 1x, 4/3x, 3/2x, 2/3x,
  • x/2, x/3, or x/4
  • Supports zero-delay operation in external feedback mode
  • Synchronous output clock stop in logic low eliminates output runt pulses
  • Power_down feature reduces output clock frequency
  • Drives up to 12 clock lines
  • 32-lead LQFP packaging
  • 32-lead Pb-free package available
  • Ambient temperature range 0°C to +70°C
  • Internal power-up reset
  • Pin and function compatible to the MPC930

描述

The MPC9330 is a 3.3 V compatible, 1:6 PLL based clock generator targeted for high performance low-skew clock distribution in mid-range to high-performance telecomm, networking and computing applications. With output frequencies up to 120 MHz and output skews less than 150 ps, the device meets the needs of the most demanding clock applications. The MPC9330 is specified for the temperature range of 0°C to +70°C.

当前筛选条件