跳转到主要内容
瑞萨电子 (Renesas Electronics Corporation)

特性

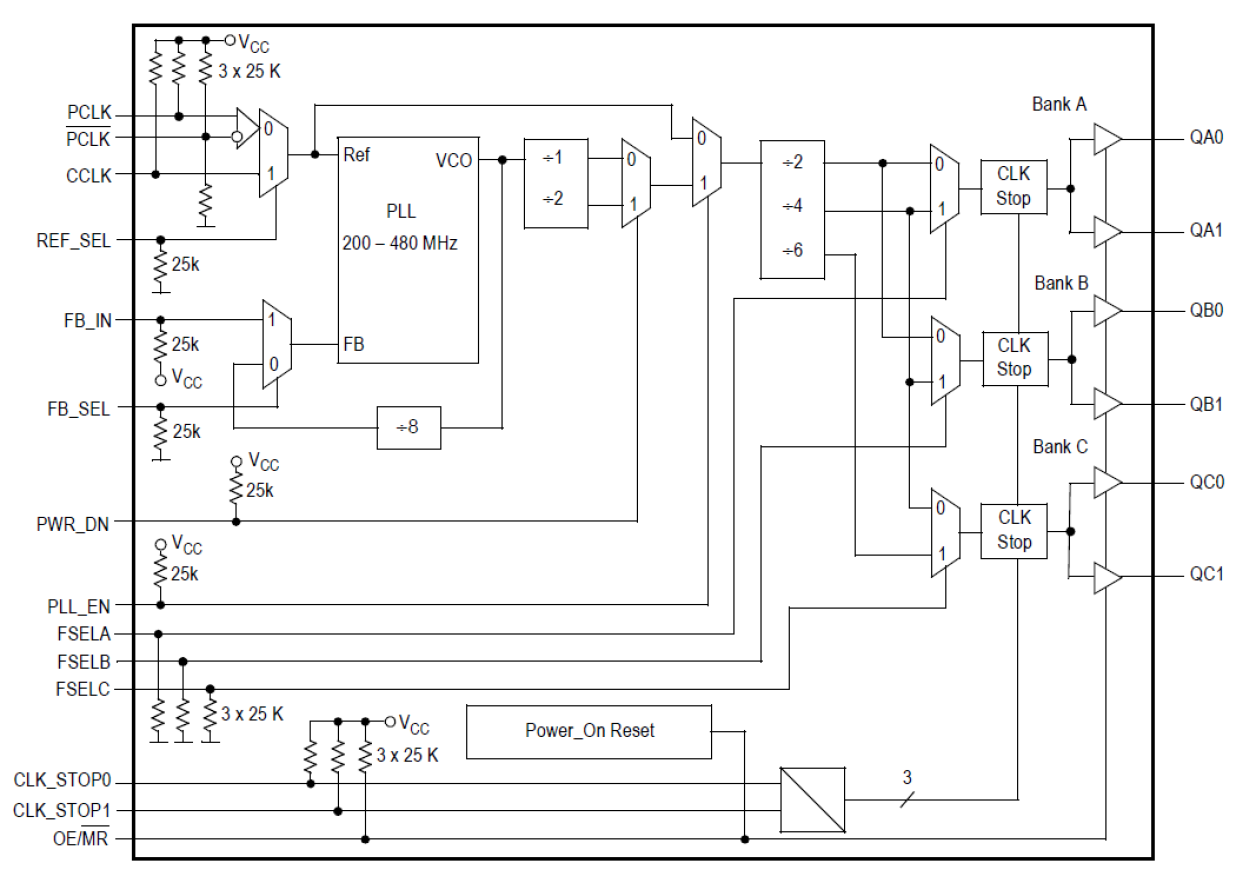
  • 1:6 PLL based low-voltage clock generator
  • 3.3 V power supply
  • Generates clock signals up to 240 MHz
  • Maximum output skew of 150 ps
  • Differential LVPECL reference clock input
  • Alternative LVCMOS PLL reference clock input
  • Internal and external PLL feedback
  • Supports zero-delay operation in external feedback mode
  • PLL multiplies the reference clock by 4x, 3x, 2x, 1x, 4/3x, 3/2x, 2/3x, x/2, x/3
  • or x/4
  • Synchronous output clock stop in logic low eliminates output runt pulses
  • Power_down feature reduces output clock frequency
  • Drives up to 12 clock lines
  • 32-lead LQFP packaging
  • 32-lead Pb-free Package Available
  • Ambient temperature range 0°C to +70°C
  • Internal Power-Up Reset
  • Pin and function compatible to the MPC931

描述

The MPC9331 is a 3.3 V compatible, 1:6 PLL based clock generator targeted for high performance low-skew clock distribution in mid-range to high-performance telecom, networking, and computing applications. With output frequencies up to 240 MHz and output skews less than 150 ps, the device meets the needs of most the demanding clock applications. The MPC9331 is specified for the temperature range of 0°C to +70°C.

当前筛选条件