跳转到主要内容
瑞萨电子 (Renesas Electronics Corporation)

特性

  • Single-chip medium power wireless solution
  • Multiple-time programmable (MTP) non-volatile memory
  • WPC 1.2.4 compatible
  • Embedded 32-bit Arm Cortex-M0 processor
  • TRx mode with up to 6W Tx capability
  • Delivers up to 20W as a receiver
  • Reliable overvoltage clamping
  • Best in class EMI
  • Proprietary Rx-to-Tx modulation/demodulation for two-way communication
  • High-performance LDO
  • Tx-to-Rx (backchannel) communication
  • Supports proprietary mode magnetic induction wireless power solutions
  • Supports I²C 400kHz standard interface and GPIOs
  • Package 6 x 9 ball array, 2.80mm x 4.0mm, 53-DSBGA package with 0.4mm ball pitch

描述

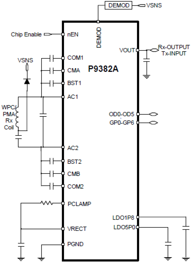
The P9382A is a highly integrated single-chip wireless medium power transmitter/receiver IC (TRx). The device can be configured to receive or transmit an AC power signal through magnetic induction. When the device is configured as a wireless power transmitter, it uses an on-chip full/half-bridge inverter, PWM generator, modulator/demodulator for communication, and a microcontroller to produce an AC power signal to drive the external L-C tank. As a receiver, the device receives an AC power signal from a wireless transmitter and converts it into rectified output voltage, which can be used to power devices or supply the charger input in mobile applications. The P9382A integrates a high-efficiency Synchronous Full Bridge Rectifier and control circuitry to modulate the load to send message packets to the Transmitter (Tx) to optimize power delivery.

The P9382A features multiple-time programmable (MTP) non-volatile memory to easily update control firmware and device functions.

The device includes over-temperature and voltage protection. Fault conditions associated with power transfer are managed by an industry-leading 32-bit Arm® Cortex®-M0 processor offering a high level of programmability while consuming extremely low standby power to meet global energy-saving requirements. The processor can also control GPIOs to indicate operating and fault modes. The P9382A is available in an ultra-small 53-DSBGA package.

For information regarding evaluation boards and material, contact your local sales representative.

应用

  • Wireless power Rx, Tx, TRx solution for mobile applications
  • Mobile phones
  • Notebooks and tablets
  • Water or dust proof portable devices
  • Smart home and IoT devices

当前筛选条件