跳转到主要内容
注意 - 建议使用以下设备作为替代品:

特性

  • Two independent power switches in a single package
  • Power supply: 2.5V ≤ VDD ≤ 5.5V
  • Input voltage range: 0.9V ≤ VD ≤ VDD
  • 14.5 mΩ RDSON while supporting 4.5A per channel
  • Output voltage slew-rate control by an external capacitor
  • Over-temperature protection
  • Output discharge circuitry
  • Footprint-compatible ordering option
  • Package: STDFN-14 (2.0mm x 3.0mm x 0.55mm)

描述

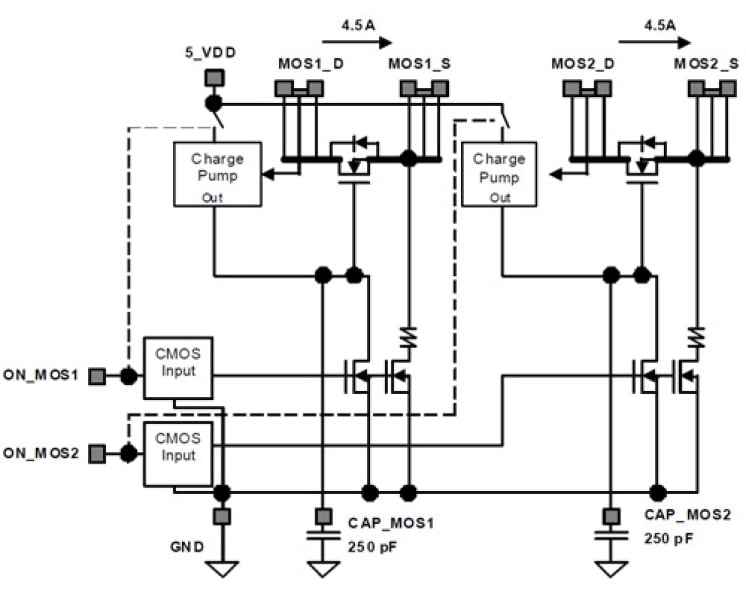
The SLG59M1526V is a 9A dual-channel power switch with a charge pump, ramp control, output discharge, and protection in a single 6mm² package. It is designed for load switching applications. The part comes with two 4.5A-rated MOSFETs switched on by two ON control pins. Each MOSFET's turn-on time is independently adjusted by an external capacitor.

应用

  • Ideal for switching ON and OFF S0 +5.0 and 3.3V power rails with associated support circuitry discharges
  • Ideal for switching ON and OFF power rails 5V or less
  • Can use either channel up to 5.5A with a combined maximum current of 8.5A
  • Maximum load capacitance of 1000μF for each Channel Source terminal

当前筛选条件