跳转到主要内容
瑞萨电子 (Renesas Electronics Corporation)

特性

  • Integrated Two-Phase Power Conversion
  • Integrated 4A Drivers for High Efficiency
  • Shunt Regulator for Wide Input Power Conversion
  • 5V and Higher Bias
  • Up to 20V Power-Down-Conversion
  • Precision Channel Current Sharing
  • Loss-Less Current Sampling - Uses rDS(ON)
  • Precision Output Voltage Regulation
  • ±0.6% System Accuracy Over-Temperature (Commercial Range)
  • 0.6V Internal Reference
  • Full Spectrum Voltage Tracking
  • Coincidental, Ratiometric, or Offset
  • Sequential Start-up Control
  • Adjustable Switching Frequency
  • 150kHz to 1.5MHz
  • Fast Transient Recovery Time
  • Unity-Gain Differential Amplifier
  • Increased Voltage Sensing Accuracy
  • Overcurrent Protection
  • Overvoltage Protection
  • Start-up into Pre-Charged Output
  • Small, QFN Package Footprint
  • Pb-Free (RoHS Compliant)

描述

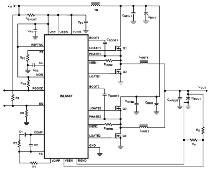
The ISL6567 two-phase synchronous buck PWM control IC provides a precision voltage regulation system for point-of-load and other high-current applications requiring an efficient and compact implementation. Multi-phase power conversion is a marked departure from single phase converter configurations employed to satisfy the increasing current demands of various electronic circuits. By distributing the power and load current, implementation of multi-phase converters utilize smaller and lower cost transistors with fewer input and output capacitors. These reductions accrue from the higher effective conversion frequency with higher frequency ripple current resulting from the phase interleaving inherent to this topology. Outstanding features of this controller IC include an internal 0.6V reference with a system regulation accuracy of ±0.6%, an optional external reference input, and user-adjustable switching frequency. Precision regulation is further enhanced by the available unity-gain differential amplifier targeted at remote voltage sensing capability, while output regulation is monitored and its quality is reported via a PGOOD pin. Also included is an internal shunt regulator with optional external connection capability which extends the operational input voltage range. For applications requiring voltage tracking or sequencing, the ISL6567 offers a host of possibilities, including coincidental, ratiometric, or offset tracking, as well as sequential start-ups, user adjustable for a wide range of applications. Protection features of this controller IC include overvoltage and overcurrent protection. Overvoltage results in the converter turning the lower MOSFETs ON to clamp the rising output voltage. The ISL6567 uses cost and space-saving rDS(ON) sensing for channel current balance, dynamic voltage positioning, and overcurrent protection. Channel current balancing is automatic and accurate with the integrated current-balance control system. Overcurrent protection can be tailored to various application with no need for additional parts.

当前筛选条件