跳转到主要内容
瑞萨电子 (Renesas Electronics Corporation)

固态照明驱动器集成电路

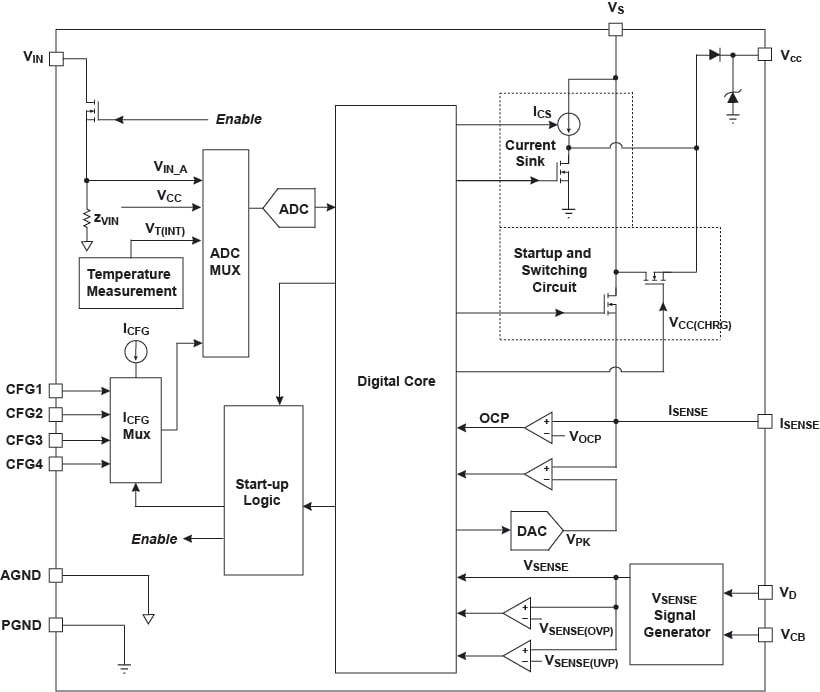
瑞萨电子的可调光直流电源 LED 驱动器具备功率因数校正 (PFC) 和一次侧稳压功能,可提供高性能可调光 LED 镇流器设计中所需的所有功能,并支持交流或直流输入、隔离式或非隔离式反激以及升压拓扑。

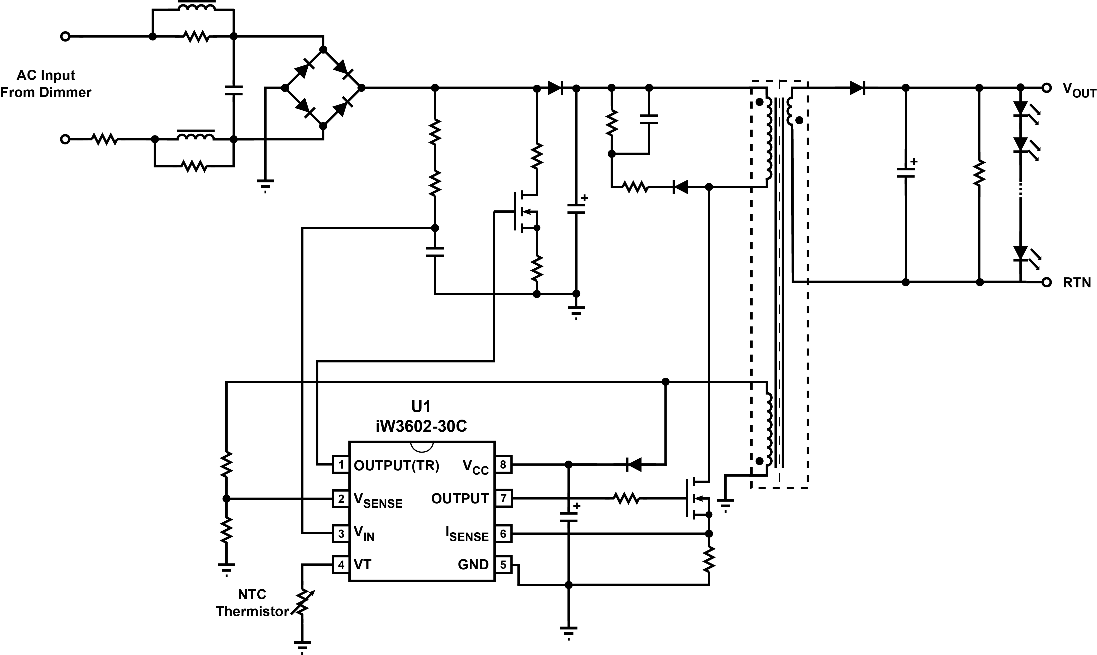
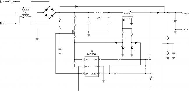
瑞萨电子提供一系列适用于照明场景的 LED 驱动产品。 瑞萨电子的一般照明 LED 驱动器通过三端双向可控硅电子调光器进行调光。 其高功率因数和单级式拓扑结构可减少所用物料 (BOM)。

产品选择器: 固态照明驱动器集成电路

通过我们的参数化产品选择工具探索我们的产品目录。比较各种参数的规格,找到适合您设计的零件。

产品选择器

文档