跳转到主要内容

激光二极管驱动器(LDD)

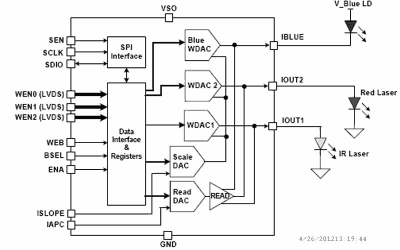
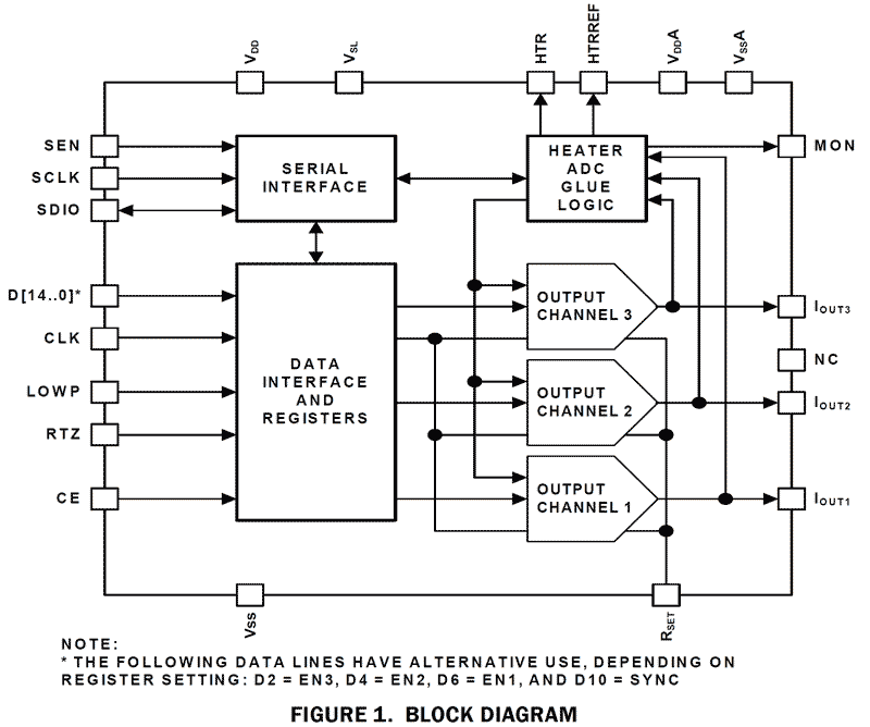
瑞萨电子通过推挽式振荡器增强了激光二极管驱动器(LDD)技术解决方案,最大限度地减少了激光噪声,实现最佳性能。 LDD 技术已经超越了 DVD、CD 和蓝光光驱,为智能手机、汽车平视显示器(HUD)和微型投影仪等设备中的激光投影提供动力。 瑞萨汽车 HUD 在 ADAS 和安全系统中发挥着关键作用,利用创新的 MEMS 投影系统实现更清晰、更具成本效益的成像。

支持

浏览文章

知识库

浏览我们的知识库,获取文章、常见问题解答及其他实用资源。
支持社区

支持社区

在线询问瑞萨电子工程社群的技术人员,快速获得技术支持。