跳转到主要内容

Hi-Rel Switching Controllers (External FETs)

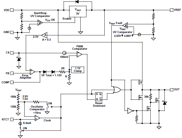
Hi-Rel switching controllers provide flexible, high-efficiency, and high-precision power regulation designed for the rigorous demands of space applications. With radiation-tolerant designs and configurable control features, these controllers ensure accurate voltage regulation, optimized system performance, and long-term reliability in harsh environments.

Renesas offers products across many screening flows: QML-V, QML-V Equivalent, QML-P, QML-P Equivalent, and RT Plastic. Refer to the product datasheet to determine which flows are applicable.

Flexible Design

With configurable features and broad compatibility, these controllers provide designers the flexibility to tailor solutions to mission-specific power requirements.

Optimized System Efficiency

Advanced control architectures maximize efficiency and stability, enabling precise power regulation while minimizing losses in high-reliability space systems.

Designed for Space

Engineered from the ground up for space applications, these controllers mitigate SEE and TID effects, ensuring mission-critical reliability without additional design overhead.

Product Selector: Hi-Rel Switching Controllers (External FETs)

通过我们的参数化产品选择工具探索我们的产品目录。比较各种参数的规格,找到适合您设计的零件。

产品选择器

文档

新闻和博客

工具和资源