跳转到主要内容
瑞萨电子 (Renesas Electronics Corporation)

特性

  • 500MHz -3dB bandwidth
  • 600V/µs slew rate
  • Low supply current = 11mA
  • Supplies from 3V to 5.0V
  • Rail-to-rail output
  • Input to 0.15V below VS-
  • Fast 25ns disable (5962-0623501QPC only)

描述

Support is limited to customers who have already adopted these products.

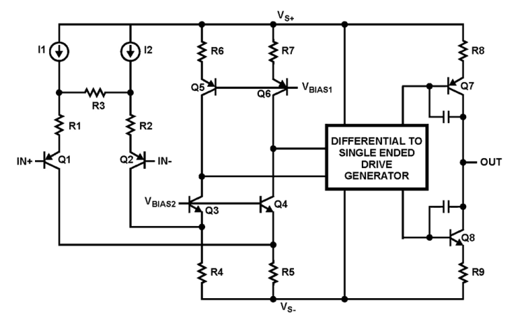
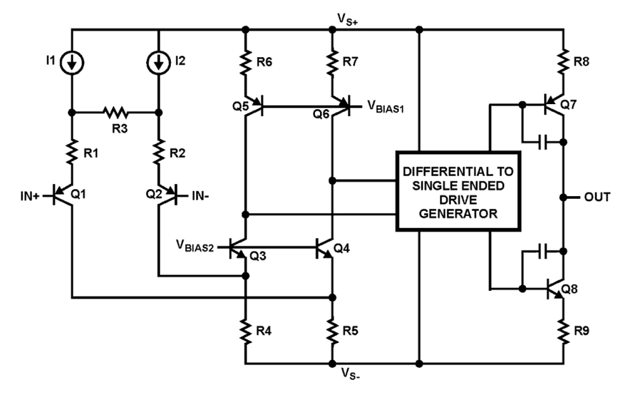
The 5962-0623501QPC, 5962-0623502QPC are fully DSCC SMD compliant parts and the SMD data sheets are available on the DSCC website ( http://www. dscc. dla. mi l/programs/specfind/default. asp ). The 5962-0623501QPC is electrically equivalent to the EL8102 and the 5962-0623502QPC is electrically equivalent to the EL8103, reference these data sheets for additional information. These parts are single rail-to-rail amplifiers with a -3dB bandwidth of 500MHz and slew rate of 600V/µs. Running off a very low 11mA supply current, the 5962-0623501QPC, 5962-0623502QPC also feature inputs that go to 0. 15V below the VS- rail. The 5962-0623501QPC includes a fast-acting disable/power-down circuit. With a 25ns disable and a 200ns enable, the 5962-0623501QPC is ideal for multiplexing applications. The 5962-0623501QPC, 5962-0623502QPC are designed for a number of general purpose video, communication, instrumentation, and industrial applications. Both parts are available in 8 Ld SBDIP. All are specified for operation over the -55°C to +125°C temperature range.

应用

  • Video amplifiers
  • Portable/hand-held products
  • Communications devices

当前筛选条件