跳转到主要内容
瑞萨电子 (Renesas Electronics Corporation)

特性

  • 2.5 VDD
  • 5 pairs of outputs
  • Low skew: 50ps same pair, 100ps all outputs
  • Selectable positive or negative edge synchronization
  • Tolerant of spread spectrum input clock
  • Synchronous output enable
  • Selectable inputs
  • Input frequency: 4.17MHz to 250MHz
  • Output frequency: 12.5MHz to 250MHz
  • 1.8V / 2.5V LVTTL: up to 250MHz
  • HSTL / eHSTL: up to 250MHz
  • Hot insertable and over-voltage tolerant inputs
  • 3-level inputs for selectable interface
  • 3-level inputs for feedback divide selection with multiply ratios of(1-6, 8, 10, 12)
  • Selectable HSTL, eHSTL, 1.8V/2.5V LVTTL, or LVEPECL input interface
  • Selectable differential or single-ended inputs and ten single-ended outputs
  • PLL bypass for DC testing
  • External differential feedback, internal loop filter
  • Low Jitter: <75ps cycle-to-cycle
  • Power-down mode
  • Lock indicator

描述

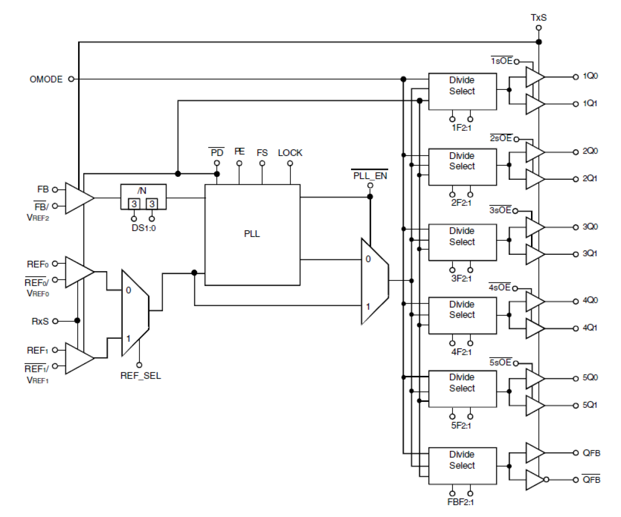
The 5T2010 is a 2.5V PLL clock driver intended for high performance computing and data-communications applications. The 5T2010 has ten outputs in five banks of two, plus a dedicated differential feedback. The redundant input capability allows for a smooth change over to a secondary clock source when the primary clock source is absent. The feedback bank allows divide-by-functionality from 1 to 12 through the use of the DS[1:0] inputs. This provides the user with frequency multiplication 1 to 12 without using divided outputs for feedback. Each output bank also allows for a divide-by functionality of 2 or 4. The 5T2010 features a user-selectable, single-ended or differential input to ten single-ended outputs. The clock driver also acts as a translator from a differential HSTL, eHSTL, 1.8V/2.5V LVTTL, LVEPECL, or single-ended 1.8V/2.5V LVTTL input to HSTL, eHSTL, or 1.8V/2.5V LVTTL outputs. Selectable interface is controlled by 3-level input signals that may be hard-wired to appropriate high-mid-low levels. The outputs can be synchronously enabled/disabled. Furthermore, when PE is held high, all the outputs are synchronized with the positive edge of the REF clock input. When PE is held low, all the outputs are synchronized with the negative edge of REF.

当前筛选条件