跳转到主要内容
瑞萨电子 (Renesas Electronics Corporation)

特性

  • True Dual-Ported memory cells which allow simultaneous reads of the same memory location
  • High-speed access (40/55ns max.)
  • Low-power operation: Active: 27mW (typ.), Standby: 3.6W (typ.)
  • On-chip port interrupt logic which supports level shift output
  • Fully asynchronous operation from either port
  • Power supply isolation functionality to aid system power management
  • Separate upper-byte and lower-byte control for multiplexed bus compatibility
  • Left port is selectable 3.0V, 2.5V or 1.8V
  • Right port is 1.8V I/O
  • LVTTL-compatible, single 1.8V (±100mV) power supply
  • Available in 81 Ball 0.5mm-pitch BGA
  • Industrial temperature range (-40°C to +85°C)
  • Green parts available

描述

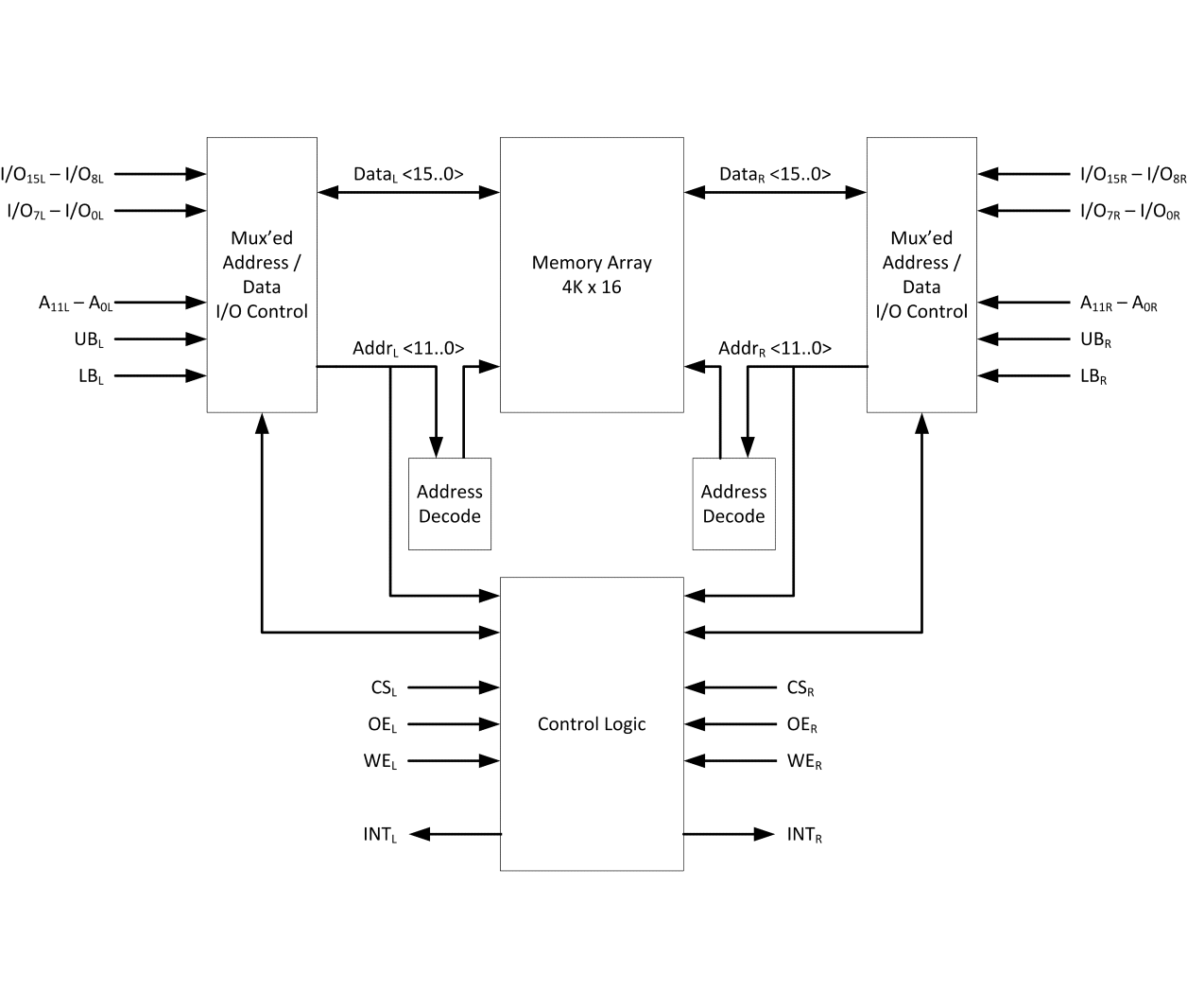
The IDT70P244 is a very low power 4K x 16 Dual-Port Static RAM. The IDT70P244 is designed to be used as a stand-alone 64K-bit Dual-Port SRAM. This device provides two independent ports with separate control, address, and I/O pins that permit independent, asynchronous access for reads or writes to any location in memory. An automatic power down feature controlled by CS permits the on-chip circuitry of each port to enter a very low standby power mode.
Fabricated using IDT's CMOS high-performance technology, these devices typically operate on only 27mW of power.

当前筛选条件