跳转到主要内容
Main navigation
菜单
后退
产品
微控制器和微处理器
模拟产品
ASIC 和 IP
汽车产品
时钟 + 计时
接口
储存器和逻辑器件
功率分立器件
电源管理
可编程逻辑
传感器产品
Space & Harsh Environment
无线连接
交叉检索
Product Selector
微控制器和微处理器
关闭菜单
Product Selector
RA Arm Cortex-M MCU
Product Selector
RZ 64 位和 32 位 MPU
Product Selector
RL78 低功耗 8 位和 16 位 MCU
Product Selector
RX 系列 32 位高性能/高效能 MCU
Product Selector
RISC-V 32 位与 64 位 MCU 和 MPU
Product Selector
RH850 车用 MCU
Product Selector
Renesas Synergy™ 平台 MCU
Product Selector
其他 MCU 和 MPU
应用
应用
关闭菜单
汽车
先进的驾驶辅助系统(ADAS)
电动和混合动力汽车(EV)
信息娱乐系统
车辆控制系统
b11f1262-a873-474b-8ca0-e67d7d53dc7b
通信基础结构
云计算和企业
存储器
网络和固定接入
无线基础设施
f2aae80f-bc4f-46cf-98ca-2b335c67941f
消费电子产品
相机
计算
家庭娱乐
电源适配器和充电器
可穿戴设备
a48e2c9b-ee85-4613-b198-4b2b59534e7c
工业
电器
建筑自动化
工业自动化
医疗与保健
计量仪
电机驱动和机器人
可再生能源和电网
零售、自动化和支付
机器人
8bfb0695-71e8-417c-a13f-c74a35d2e627
关键技术
人工智能 (AI)
功能安全
氮化镓 (GaN) 电源
人机界面 (HMI)
电机控制
安保
追踪与定位
USB
ff726d57-f1ef-4a8e-8670-f7d87673ad39
7aec0cb6-8ed1-4a65-891a-f52a80c88432
设计资源
设计资源
关闭菜单
设计和开发
开发板及套件
参考设计
开发工具
封装
软件和驱动程序
软件与工具
交叉检索
GADGET RENESAS 创客资源
8786bf49-094e-4e2e-b1c4-4e857090a66c
特色设计工具
快速连接平台
云上实验室
PowerCompass 多轨设计工具
PowerNavigator
Timing Commander
9e3ae1f6-f13b-4970-8d1a-bb40597d0999
合作伙伴
首选合作伙伴计划 (系统)
Renesas Ready Partner Network (软件)
R-Car 联盟伙伴
a4e810d8-c96f-4669-add4-cd2a3f129710
内容和培训
博客
文档和下载
培训和教程
视频
在线研讨会
35b76d3d-de79-4ff8-8fe7-80f7fbb8c712
e01478a2-3fb1-4b55-8b25-a0f96fb7f076
支持
支持
关闭菜单
支持社区
从瑞萨电子的专家技术人员和社群获得帮助。
微控制器
微处理器
电源管理
无线连接
62c20952-db1d-482b-aa72-c52ef1f39e67
技术支持
常见问题 (FAQ)
支持工单
ed64dc91-40ee-4aa8-8f31-adb5977395a0
培训和活动
展会及各种活动
培训和教程
大学计划
视频
在线研讨会
172ab227-40be-47fa-8612-cda2867e860f
质量和包装
环境合规性
封装信息
产品变更通知
产品生命周期
产品长期供货计划
PSIRT
质量和可靠性
5e3bbdf7-1829-40d9-9761-eaaa7514aaf8
d437fed0-9142-42f2-b1c4-1d0da0059332
样品和购买
样品和购买
关闭菜单
直接从瑞萨电子购买
客户现在可以选择直接从瑞萨电子购买的便利性。
订购信息
检查库存
样品申请
可订购部件编号指南
停产(EOL)产品
销售和分销商目录
交叉检索
37914915-9d90-45a4-a0cd-4ad98ad9b4f6
66c859ad-ad1e-4a09-9a5b-e6f5fd568bc5
关于我们
关于我们
关闭菜单
关于瑞萨电子
企业概述
可持续发展
507386ee-ea1a-41da-9822-865191d2f131
职位招聘
公司文化
职位搜索
58bd9728-2c64-4aa2-9910-b2304ad3872e
联系我们
销售支持
技术支持
4518335f-38c7-4e56-821f-2df7e5e14091
新闻中心
新闻发布
博客
客户成功案例
f2222376-93e4-48ce-99ec-d83f2b7b491c
投资者关系
IR资料
财经摘要
投资者活动
公司股份信息
6e178d75-b6b3-44d9-8f73-d8bdd96dddde
cc8139d9-2f83-4eb8-8f48-3aa8e857737d
购物车
申请样片
语言
语言
English
中文
日本語
登录
搜索
Account
购物车
申请样片
语言
语言
English
中文
日本語
登录
面包屑
产品
General Parts
74FCT823T
74FCT823T
过时
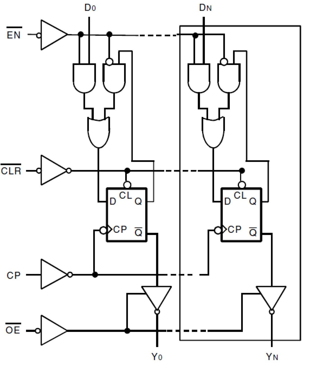
9-Bit Register with Clear and 3-State Outputs
数据手册
跳转至页面部分:
概览
概览
描述
特性
产品对比
应用
描述
end of life
特性
产品对比
应用
文档
设计和开发
模型
ECAD 模块
点击产品选项表中的 CAD 模型链接,查找 SamacSys 中的原理图符号、PCB 焊盘布局和 3D CAD 模型。如果符号和模型不可用,可直接在 SamacSys 请求该符号或模型。
扩展 ECAD 模块
模型
所有类型
模型 - IBIS
模型 - SPICE
类型
文档标题
日期
模型 - IBIS
74FCT823T IBIS Model
ZIP
9 KB
2002年5月23日
模型 - SPICE
74FCT823T Hspice Model
登录后下载
ZIP
17 KB
2001年1月4日
2 项目
产品选项
当前筛选条件
Information message
该系列中的所有产品均已过时,不建议用于新设计。 如果您正在寻找特定产品的相关信息或文档,请使用网站搜索功能来查找信息。
支持
支持社区
在线询问瑞萨电子工程社群的技术人员,快速获得技术支持。
获取支持
常见问题
浏览我们的知识库,了解常见问题的解答。
浏览常见问题解答
提交工单
需要咨询技术性问题或提供非公开信息吗?
提交工单