跳转到主要内容
瑞萨电子 (Renesas Electronics Corporation)

特性

  • Dual differential 3.3V LVPECL outputs
  • Selectable crystal oscillator interface
  • or LVCMOS TEST_CLK
  • Output frequency up to 700MHz
  • Crystal input frequency range: 12MHz to 27MHz
  • VCO range: 250MHz to 700MHz
  • Parallel or serial interface for programming counter and output dividers
  • RMS period jitter: 9ps (maximum)
  • Cycle-to-cycle jitter: 25ps (maximum)
  • 3.3V supply voltage
  • 0°C to 70°C ambient operating temperature
  • Available in lead-free RoHS-compliant package
  • Replaces 8430-71

描述

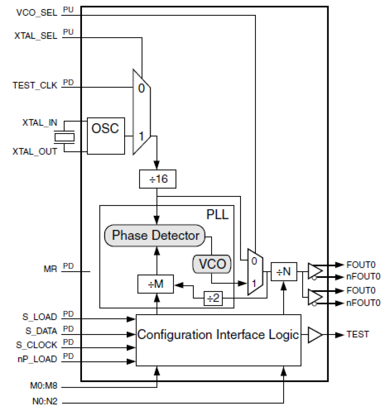
The 8430B-71 is a general purpose, dual output Crystal/LVCMOS/LVTTL-to-3.3V Differential LVPECL High Frequency Synthesizer. The 8430B-71 has a selectable crystal oscillator interface or LVCMOS TEST_CLK. The VCO operates at a frequency range of 250MHz to 700MHz. With the output configured to divide the VCO frequency by 2, output frequency steps as small as 2MHz can be achieved using a 16MHz crystal or test clock. Output frequencies up to 700MHz can be programmed using the serial or parallel interfaces to the configuration logic. The low jitter and frequency range of the 8430B-71 make it an ideal clock generator for most clock tree applications.

当前筛选条件