| CAD 模型: | View CAD Model |
| Pkg. Type: | TQFP |
| Pkg. Code: | PRG32 |
| Lead Count (#): | 32 |
| Pkg. Dimensions (mm): | 7.0 x 7.0 x 1.4 |
| Pitch (mm): | 0.8 |
| Moisture Sensitivity Level (MSL) | 3 |
| Pb (Lead) Free | Yes |
| ECCN (US) | EAR99 |
| HTS (US) | 8542.39.0090 |
| Lead Count (#) | 32 |
| Carrier Type | Tray |
| Moisture Sensitivity Level (MSL) | 3 |
| Qty. per Reel (#) | 0 |
| Qty. per Carrier (#) | 250 |
| Pb (Lead) Free | Yes |
| Pb Free Category | e3 Sn |
| Temp. Range (°C) | -40 to 85°C |
| Advanced Features | Programmable Clock |
| C-C Jitter Max P-P (ps) | 30 |
| Core Voltage (V) | 3.3 |
| Feedback Input | No |
| Input Freq (MHz) | 14 - 27 |
| Input Type | Crystal |
| Inputs (#) | 1 |
| Length (mm) | 7 |
| MOQ | 2000 |
| Output Banks (#) | 1 |
| Output Freq Range (MHz) | 20.83 - 500 |
| Output Skew (ps) | 15 |
| Output Type | LVPECL |
| Output Voltage (V) | 2.5V, 3.3V |
| Outputs (#) | 2 |
| Package Area (mm²) | 49 |
| Period Jitter Max P-P (ps) | 6 |
| Pitch (mm) | 0.8 |
| Pkg. Dimensions (mm) | 7.0 x 7.0 x 1.4 |
| Pkg. Type | TQFP |
| Product Category | General Purpose Clocks |
| Prog. Clock | Yes |
| Prog. Interface | Serial, Parallel |
| Reference Output | No |
| Requires Terms and Conditions | Does not require acceptance of Terms and Conditions |
| Spread Spectrum | No |
| Tape & Reel | No |
| Thickness (mm) | 1.4 |
| Width (mm) | 7 |
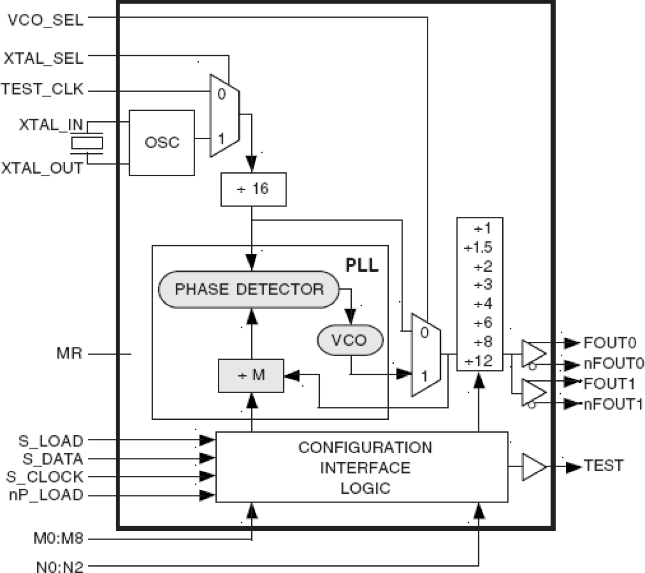
The 8430I-61 is a general purpose, dual output Crystal-to-3.3V, 2.5V Differential LVPECL High Frequency Synthesizer . The 8430I-61 has a selectable TEST_CLK or crystal inputs. The VCO operates at a frequency range of 250MHz to 500MHz. The VCO frequency is programmed in steps equal to the value of the input reference or crystal frequency. The VCO and output frequency can be programmed using the serial or parallel interfaces to the configuration logic. Frequency steps as small as 1MHz can be achieved using a 16MHz crystal or TEST_CLK.