跳转到主要内容
瑞萨电子 (Renesas Electronics Corporation)

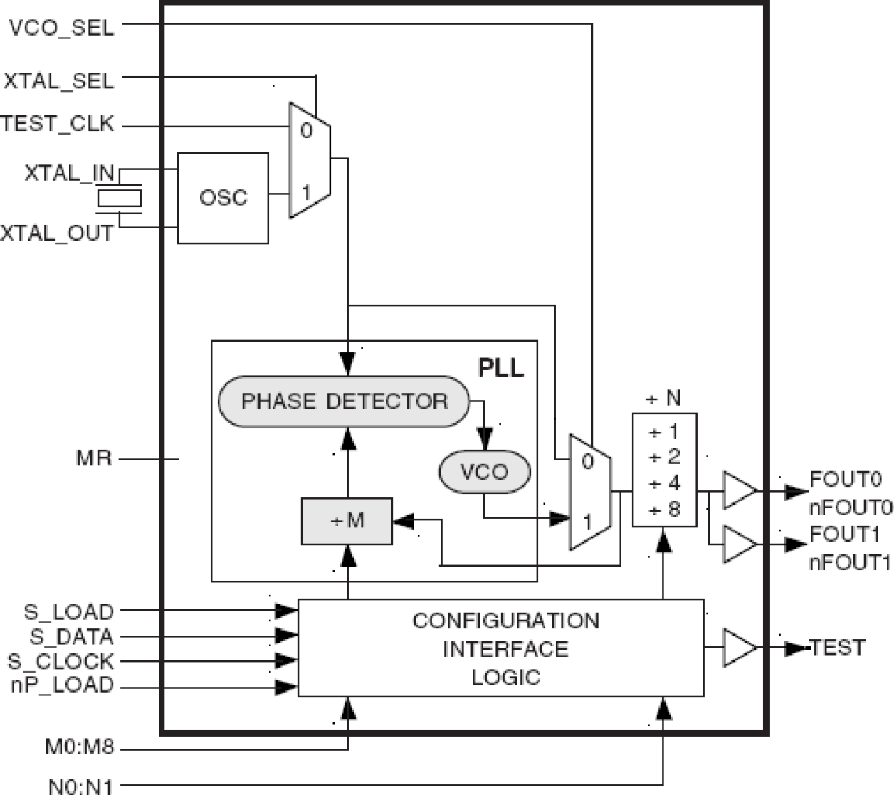
特性

  • Dual differential 3.3V LVPECL outputs
  • Selectable crystal oscillator interface or LVCMOS/LVTTL TEST_CLK
  • Output frequency range: 77.5MHz to 780MHz
  • Crystal input frequency range: 14MHz to 40MHz
  • VCO range: 620MHz to 780MHz
  • Parallel or serial interface for programming counter and output dividers
  • Duty cycle: 44% - 56% (N > 1)
  • RMS period jitter: 2.0ps (typical)
  • RMS phase jitter at 155.52MHz, using a 38.88MHz crystal (12kHz to 20MHz): 2.38ps (typical)
  • RMS phase noise at 155.52MHz (typical) Offset Noise Power 100Hz ................. -90.5 dBc/Hz 1KHz ............... -114.2 dBc/Hz 10KHz ............... -123.6 dBc/Hz 100KHz ............... -128.1 dBc/Hz
  • 3.3V supply voltage
  • -40°C to 85°C ambient operating temperature
  • Available in lead-free (RoHS 6) package

描述

The 84320I-01 is a general purpose, dual output Crystal-to-3.3V Differential LVPECLHigh Frequency Synthesizer. The 84320I-01 has a selectable TEST_CLK or crystal inputs. The VCOoperates at a frequency range of 620MHz to 780MHz. The VCO frequency is programmed in steps equal to thevalue of the input reference or crystal frequency. The VCO and output frequency can be programmed using theserial or parallel interfaces to the configuration logic. The low phase noise characteristics of the 84320I-01make it an ideal clock source for 10 Gigabit Ethernet, SONET, and Serial Attached SCSI applications.

当前筛选条件