跳转到主要内容
瑞萨电子 (Renesas Electronics Corporation)

特性

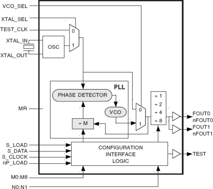
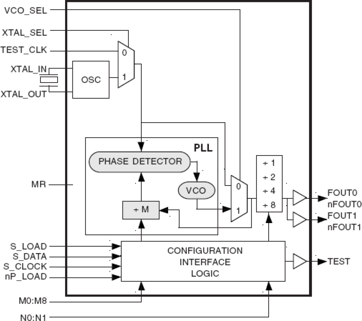
  • Dual differential LVDS outputs
  • Selectable crystal oscillator interface or LVCMOS/LVTTL TEST_CLK
  • Output frequency range: 31.25MHz to 700MHz
  • Crystal input frequency range: 10MHz to 25MHz
  • VCO range: 250MHz to 700MHz
  • Parallel or serial interface for programming counter and output dividers
  • RMS period jitter: 3.5ps (typical)
  • Cycle-to-cycle jitter: 18ps (typical)
  • 3.3V supply voltage
  • -40°C to 85°C ambient operating temperature

描述

The 8442I is a general purpose, dual output Crystal-to- Differential LVDS High Frequency Synthesizer. The 8442I has a selectable TEST_CLK or crystal input. The TEST_CLK input accepts LVCMOS or LVTTL input levels and translates them to LVDS levels. The VCO operates at a frequency range of 250MHz to 700MHz.The VCO frequency is programmed in steps equal to the value of the input reference or crystal frequency. The VCO and output frequency can be programmed using the serial or parallelinterface to the configuration logic. The low phase noisecharacteristics of the 8442I makes it an ideal clock source for Gigabit Ethernet and Sonet applications.

当前筛选条件