跳转到主要内容

特性

  • Fourth Generation FemtoClock NG PLL technology
  • Ideal for 10G EPON ONU and 1G/10G OLT Line Card
  • Four LVPECL outputs
  • CLK, nCLK input pair can accept the following differential input levels: LVPECL, LVDS, HCSL
  • RMS phase jitter at 156.25MHz (12kHz - 20MHz): 0.239ps (typical)
  • Full 2.5V or 3.3V power supply
  • -40°C to 85°C ambient operating temperature
  • Available in lead-free (RoHS 6) package

描述

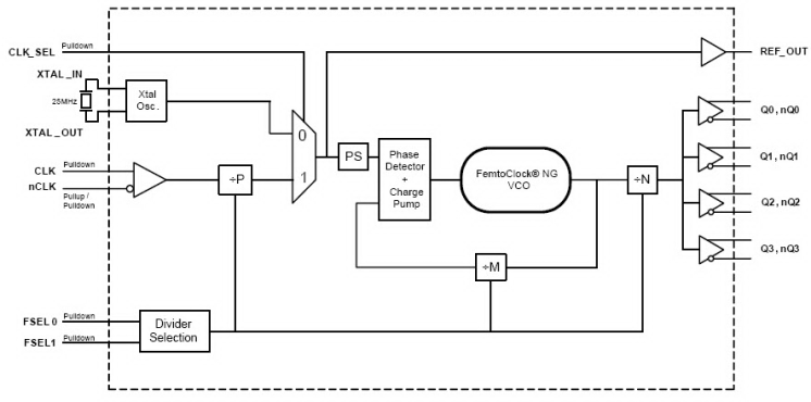
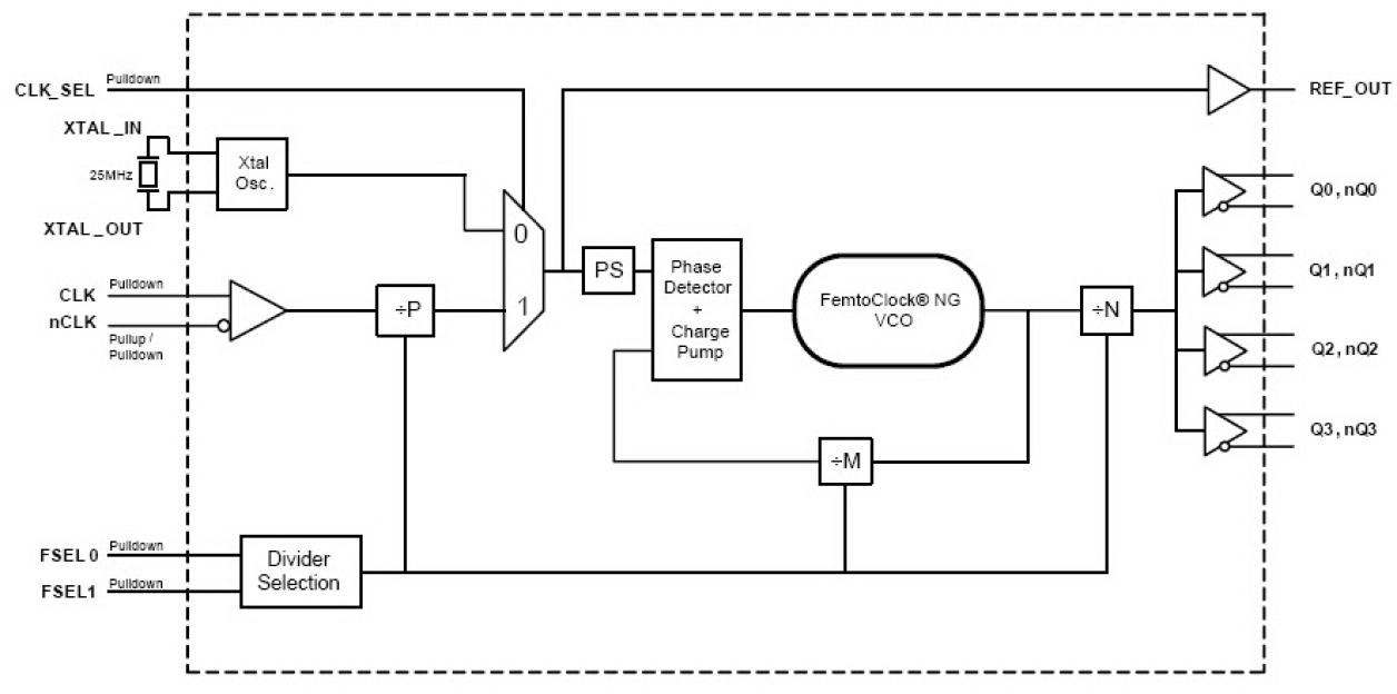
The 8V89704I is a four output Clock Generator with LVPECL outputs. The 8V89704I can generate any one of four frequencies from a single crystal or reference clock. The four frequencies are selected from the Function Table (Table 3) by two frequency selection pins. Note the desired programmed frequencies must be used with the corresponding crystal as indicated in Table 3. Excellent phase noise performance is maintained with Renesas' Fourth Generation FemtoClock™ NG PLL technology.

当前筛选条件