特性
- Single differential output
- Output frequency range: 34.375MHz to 4400MHz (continuous range)
- RF output divided by 1, 2, 4, 8, 16, 32, 64
- Open drain output (see output distribution section in the datasheet)
- Fractional-N feedback divider (also supports Integer-N mode)
- 16-bit integer and 32-bit fractional
- 3- or 4-wire SPI interface (compatible with 3.3V and 1.8V)
- Single 3.3V supply
- Logic compatibility: 1.8V
- Integrated high-performance low dropout regulators (LDOs) for excellent power supply noise rejection
- Supports on-chip VCO or external VCO
- Programmable output power level: -4dBm to +11.5dBm
- Mute function
- Ultra-low phase noise
- Lock detect indicators
- Input reference frequency: 5MHz to 310MHz
- 32-Lead, 5mm x 5mm VFQFN package
- Automatic VCO band selection (autocal feature)
- -40 °C to +85 °C ambient operating temperature
- Supports +105 °C case temperature
- Lead-free (RoHS 6) packaging
描述
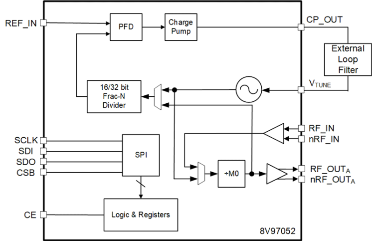
The 8V97052 is a high-performance wideband RF synthesizer/phase-locked loop (PLL) optimized for use as the local oscillator (LO) in multi-carrier, multi-mode FDD and TDD base station radio cards. It is offered in a compact 5mm x 5mm, 32-VFQFN package.
This wideband RF synthesizer/PLL offers a default fractional mode with the option for an Integer mode. It requires an external loop filter. The 8V97052 can operate with either an on-chip voltage-controlled oscillator (VCO) or an external VCO to provide a low-jitter output that is locked to an external reference.
The 8V97052 has an integrated VCO and supports output frequencies from 34.375MHz to 4400MHz and maintains superior phase noise and spurious performance.
RF_OUT output driver has independently programmable output power ranging from –4dBm to +11.5dBm. The RF_OUT output can be muted. The mute function is accessible via an SPI command or mute pin.
产品参数
| 属性 | 值 |
|---|---|
| Output Freq Range (MHz) | 34.375 - 4400 |
| Power Consumption Typ (mW) | 380 |
| Supply Voltage (V) | 3.3 - 3.3 |
| Package Area (mm²) | 25 |
| Battery Backup | No |
| Battery Seal | No |
| CPU Supervisory Function POR | No |
| Crystal Frequency Trimming | No |
| Frequency Out Pin | No |
| Inputs (#) | 1 |
| Input Freq (MHz) | 5 - 310 |
| Synthesis Mode | Integer, Fractional |
| 105°C Max. Case Temp. | 1 |
| Function | Wideband RF synthesizer w/integrated VCO |
| Grade | GSM1800 |
| Output Power Range (dBm) | -4 - 7 |
| Product Category | RF Synthesizer, Ultra-Low Jitter Clocks (<300 fs RMS) |
封装选项
| Pkg. Type | Pkg. Dimensions (mm) | Lead Count (#) | Pitch (mm) |
|---|---|---|---|
| VFQFPN | 5.0 x 5.0 x 0.9 | 32 | 0.5 |
当前筛选条件