跳转到主要内容
瑞萨电子 (Renesas Electronics Corporation)

特性

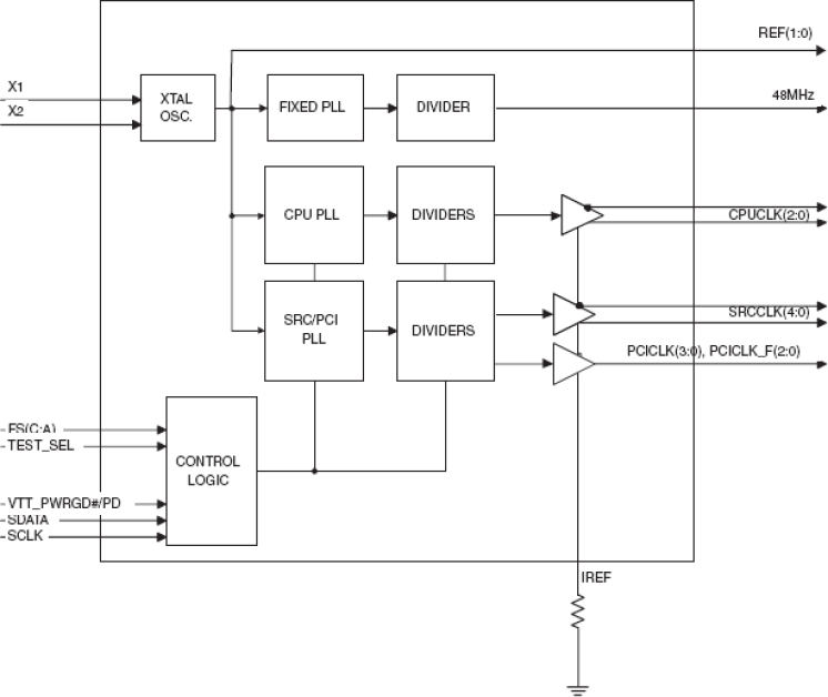
  • 4 - 0.7V current-mode differential CPU pairs
  • 5 - 0.7V current-mode differential SRC pair
  • 4 - PCI (33MHz)
  • 3 - PCICLK_F, (33MHz) free-running
  • 1 - 48MHz
  • 2 - REF, 14.318MHz
  • CPU cycle-cycle jitter: 50ps
  • SRC cycle-cycle jitter: 125ps
  • PCI cycle-cycle jitter: 500ps
  • CPU output skew: 50ps
  • SRC output skew: 250ps
  • ± 300ppm frequency accuracy on all outputs except 48MHz
  • ± 100ppm frequency accuracy on 48MHz
  • Supports spread spectrum modulation, 0 to -0.5% down spread
  • Uses external 14.318MHz crystal and external load capacitors for low ppm synthesis error
  • CPU clocks independent of SRC/PCI clocks
  • D2/D3 SMBus address

描述

932S401 is a main clock synthesizer for CK410-generation Intel server platforms. 932S401 is driven with a 14.318MHz crystal. It generates CPU outputs up to 400MHz and PCI-Express clocks at 100 or 200 MHz. The 48 MHz USB clock is an exact 48.000 MHz clock. The 932S401 generates all clocks with less the +/- 300 ppm error.

当前筛选条件