特性
- 8 - 0.7 V HCSL differential output pairs
- Phase jitter: PCIe Gen2 < 3.1 ps rms
- Phase jitter: PCIe Gen1 < 86 ps peak to peak
- Supports zero delay buffer mode and fanout mode
- Bandwidth programming available
- 50-140 MHz operation in PLL mode
- 33-400 MHz operation in Bypass mode
描述
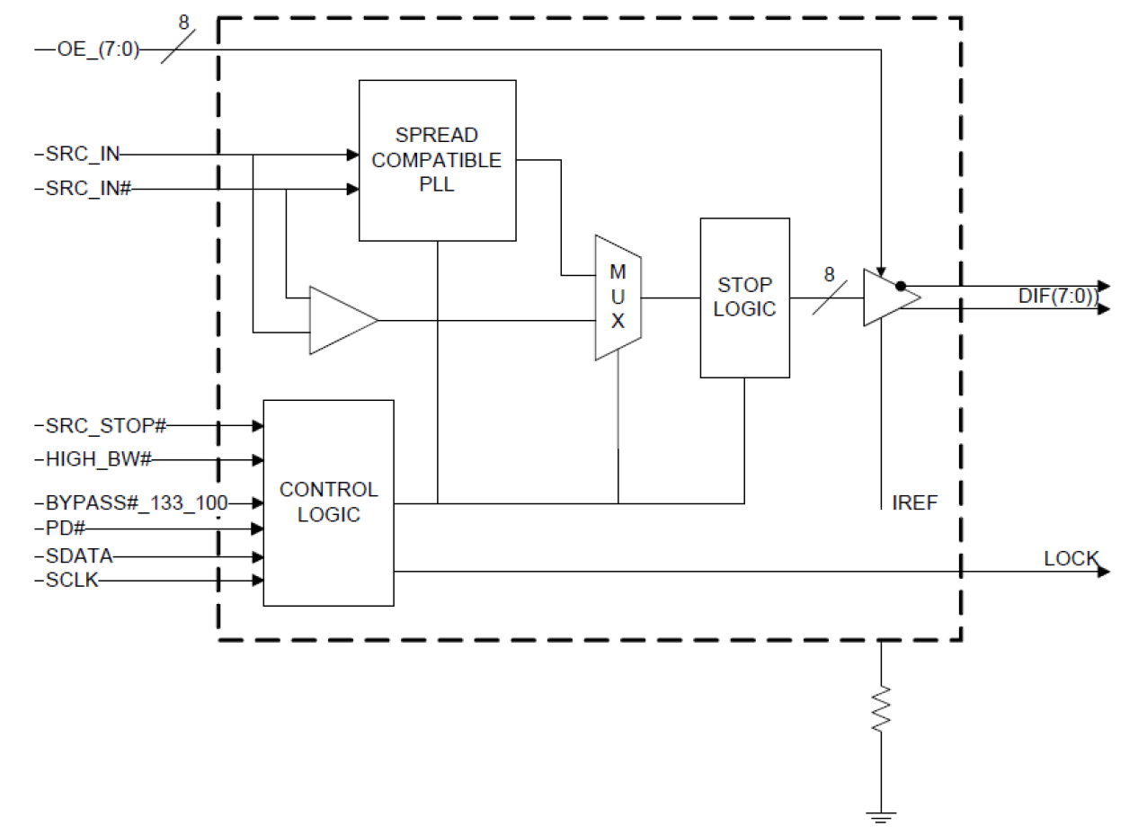
The 9DB823 is compatible with the Intel DB800Q Differential Buffer Specification. This buffer provides 8 PCI-Express SRC or 8 QPI clocks. The 9DB823 is driven by a differential output pair from a CK410B+ or CK509B main clock generator.
当前筛选条件
筛选
软件与工具
样例程序
模拟模型
This is the first video in our PCIe series. In this video, we define PCIe architectures, focusing on common and separate clock architectures. Watch the rest of the video series below where Ron will cover the impact of different timing architectures.
In this episode, Ron Wade from IDT (acquired by Renesas) explains PCIe common clocking and its impact on timing solutions. Learn about using a single clock source, fan-out buffers, and the considerations for spread spectrum and non-spread spectrum clocking in PCIe systems.
In this video, we explore PCIe with separate reference clocks and the effects of clock selection. Learn how separate reference clocks work and their impact on system performance and stability.
This video provides a high-level overview of Separate Reference Clock with Independent Spread (SRIS) architectures for PCI Express systems, additional performance requirements that this clocking architecture imposes on the reference clocks, and some system implications encountered trying to implement the architecture.