跳转到主要内容
瑞萨电子 (Renesas Electronics Corporation)

特性

  • Compliant with Intel DB800 spec
  • Eight differential clock pairs at 0.7V
  • 50ps skew
  • 50ps cycle-to-cycle jitter
  • Programmable Bandwidth
  • PLL bypass configurable
  • Divide by 2 programmable
  • Available in SSOP and TSSOP packages

描述

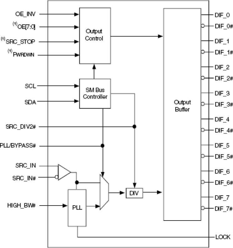
The CV141 differential buffer is compliant with Intel DB800 specifications. It is intended to distribute the SRC (serial reference clock) as a companion chip to the main clock of the CK409, CK410/CK410M, CK410B, etc. PLL is off in bypass mode and has no clock detect.

当前筛选条件