跳转到主要内容
瑞萨电子 (Renesas Electronics Corporation)

特性

  • NTSC, PAL, SECAM, non-standard video sync separation
  • Fixed 70mV slicing of video input levels from 0.5VP-P to 2VP-P
  • Low supply current - 1.5mA typ.
  • Single +5V supply
  • Composite, vertical sync output
  • Odd/even field output
  • Burst/back porch output
  • Available in 8 Ld PDIP and SOIC packages
  • Pb-free available (RoHS Compliant)

描述

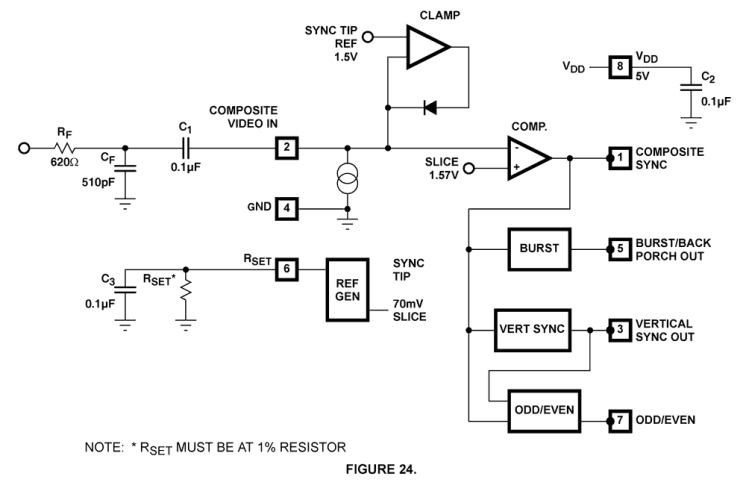
The EL1881 video sync separator is manufactured using Elantec's high performance analog CMOS process. This device extracts sync timing information from both standard and non-standard video input. It provides composite sync, vertical sync, burst/back porch timing, and odd/even field detection. Fixed 70mV sync tip slicing provides sync edge detection when the video input level is between 0. 5VP-P and -2VP-P (sync tip amplitude 143mV to 572mV). A single external resistor sets all internal timing to adjust for various video standards. The composite sync output follows video in sync pulses and a vertical sync pulse is output on the rising edge of the first vertical serration following the vertical pre-equalizing string. For non-standard vertical inputs, a default vertical pulse is output when the vertical signal stays low for longer than the vertical sync default delay time. The odd/even output indicates field polarity detected during the vertical blanking interval. The EL1881 is plug-in compatible with the industry-standard LM1881 and can be substituted for that part in 5V applications with lower required supply current. The EL1881 is available in the 8 Ld PDIP and SOIC packages and is specified for operation over the full -40°C to +85°C temperature range.

应用

  • Video amplifiers
  • PCMCIA applications
  • A/D drivers
  • Line drivers
  • Portable computers
  • High-speed communications
  • RGB applications
  • Broadcast equipment
  • Active filtering

当前筛选条件