跳转到主要内容
瑞萨电子 (Renesas Electronics Corporation)

特性

  • NTSC, PAL and SECAM sync separation
  • Single supply, +5V
  • Precision 50% slicing, internal caps
  • Built-in color burst filter
  • Decodes non-standard verticals
  • Pin compatible with LM1881
  • Low power
  • Typically 1.5mA supply current
  • Resistor programmable scan rate
  • Few external components
  • Available in 8 Ld PDIP and SOIC packages
  • Pb-free available (RoHS compliant)

描述

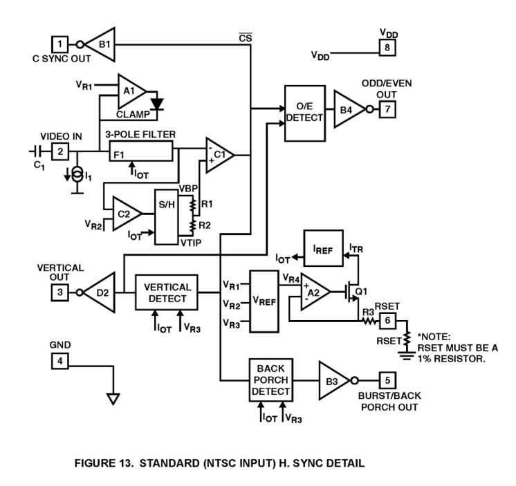
The EL4581 extracts timing information from standard negative going video sync found in NTSC, PAL and SECAM broadcast systems. It can also be used in non standard formats and with computer graphics systems at higher scan rates, by adjusting a single external resistor. When the input does not have correct serration pulses in the vertical interval, a default vertical output is produced. Outputs are composite sync, vertical sync, burst/back porch output, and odd/even output. The later operates only in interlaced scan formats. The EL4581 provides a reliable method of determining correct sync slide level by setting it to the mid-point between sync tip and blanking level at the back porch. This 50% level is determined by two internal self timing sample and hold circuits that track sync tip and back porch levels. This also provides a degree of hum and noise rejection to the input signal, and compensates for varying input levels of 0. 5VP-P to 2. 0VP-P. A built in linear phase, third order, low pass filter attenuates the chroma signal in color systems to prevent incorrectly set color burst from disturbing the 50% sync slide. This device may be used to replace the industry standard LM1881, offering improved performance and reduced power consumption. The EL4581 video sync separator is manufactured using Elantec's high performance analog CMOS process.

应用

  • Video special effects
  • Video test equipment
  • Video distribution
  • Displays
  • Imaging
  • Video data capture
  • Video triggers

当前筛选条件