跳转到主要内容
瑞萨电子 (Renesas Electronics Corporation)

特性

  • Low power dissipation
  • User-selectable frequency from 60MHz to 600MHz controlled with a single resistor
  • User-specified amplitude from 10mAP-P to 100mAP-P controlled with a single resistor
  • Auto turn-off threshold
  • Soft edges for reduced EMI
  • Small 6 Ld SOT-23 package

描述

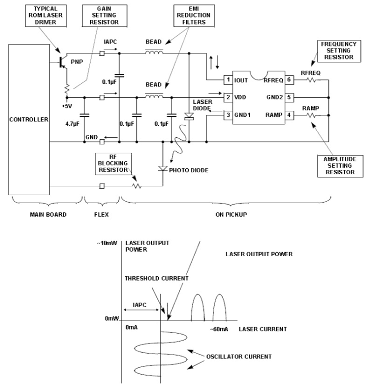
The EL6204 is a push-pull oscillator used to reduce laser noise. It uses the standard interface to existing ROM controllers. The frequency and amplitude are each set with a separate resistor connected to ground. The tiny package and harmonic reduction allow the part to be placed close to a laser with low RF emissions. An auto turn-off feature allows it to easily be used on combo CD-RW plus DVD-ROM pickups. If the APC current is reduced such that the average laser voltage drops to less than 1. 1V, the output and oscillator are disabled, reducing power consumption to a minimum. The current drawn by the oscillator consists of a small utility current, plus the peak output amplitude in the positive cycle. In the negative cycle the oscillator subtracts peak output amplitude from the laser APC current. The EL6204 part is available in the space-saving 6 Ld SOT-23 package and is specified for operation from 0°C to +70°C.

应用

  • DVD players
  • DVD-ROM drives
  • CD-RW drives
  • MO drives
  • General purpose laser noise reduction
  • Local oscillators

当前筛选条件