跳转到主要内容
瑞萨电子 (Renesas Electronics Corporation)

特性

  • Differential Phase Error 0.02 Degrees
  • Differential Gain Error 0.03%
  • High Slew Rate 1100V/µs
  • Wide Bandwidth (Small Signal) 250MHz
  • Wide Power Bandwidth DC to 17.5MHz
  • Fast Rise Time 3ns
  • High Output Drive ±10V With 100Ω Load
  • Wide Power Supply Range ±5V to ±16V
  • Replace Costly Hybrids

描述

Support is limited to customers who have already adopted these products.

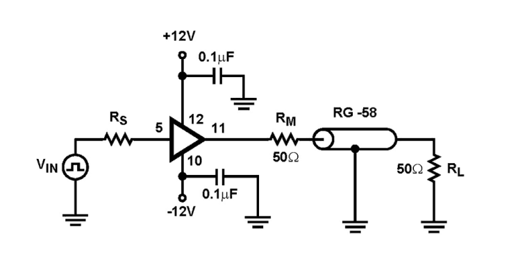
The HA-5033 is a unity gain monolithic IC designed for any application requiring a fast, wideband buffer. Featuring a bandwidth of 250MHz and outstanding differential phase/ gain characteristics, this high performance voltage follower is an excellent choice for video circuit design. Other features, which include a minimum slew rate of 1000V/µs and high output drive capability, make the HA-5033 applicable for line driver and high speed data conversion circuits. The high performance of this product is a result of the Intersil Dielectric Isolation process. A major feature of this process is that it produces both PNP and NPN high frequency transistors which makes wide bandwidth designs, such as the HA-5033, practical. Alternative process methods typically produce a lower AC performance.

应用

  • Video Buffer High Frequency Buffer Isolation Buffer High Speed Line Driver Impedance Matching Current Boosters High Speed A/D Input Buffers Related Literature-AN548, Designer's Guide for HA-5033

当前筛选条件