| CAD 模型: | View CAD Model |
| Pkg. Type: | SOICW |
| Pkg. Code: | MWR |
| Lead Count (#): | 20 |
| Pkg. Dimensions (mm): | 12.85 x 7.52 x 0.00 |
| Pitch (mm): | 1.27 |
| Pb (Lead) Free | No |
| Moisture Sensitivity Level (MSL) | |
| ECCN (US) | |
| HTS (US) |
| Lead Count (#) | 20 |
| Carrier Type | Tube |
| Pitch (mm) | 1.3 |
| Pkg. Dimensions (mm) | 12.9 x 7.5 x 0.00 |
| Pb (Lead) Free | No |
| Temp. Range (°C) | 0 to +70°C |
| Bias Voltage Range (V) | 12 - 12 |
| Input Voltage (Max) (V) | 12 |
| Input Voltage (Max) [Rail 1] (V) | 12 - 12 |
| Input Voltage (Min) (V) | 5 |
| Input Voltage (Min) [Rail 1] (V) | 5 |
| Length (mm) | 12.9 |
| MOQ | 760 |
| Output Voltage (Max) (V) | 1.825 |
| Output Voltage (Min) (V) | 1.05 |
| Output Voltage (Min) [Rail 1] (V) | 1.05 |
| Parametric Category | Buck Controllers (External FETs) |
| Pkg. Type | SOICW |
| Qualification Level | Standard |
| Topology [Rail 1] | Buck |
| VBIAS (Max) (V) | 12 |
| VBIAS (Min) (V) | 12 |
| VID | Yes |
| Width (mm) | 7.5 |
Support is limited to customers who have already adopted these products.
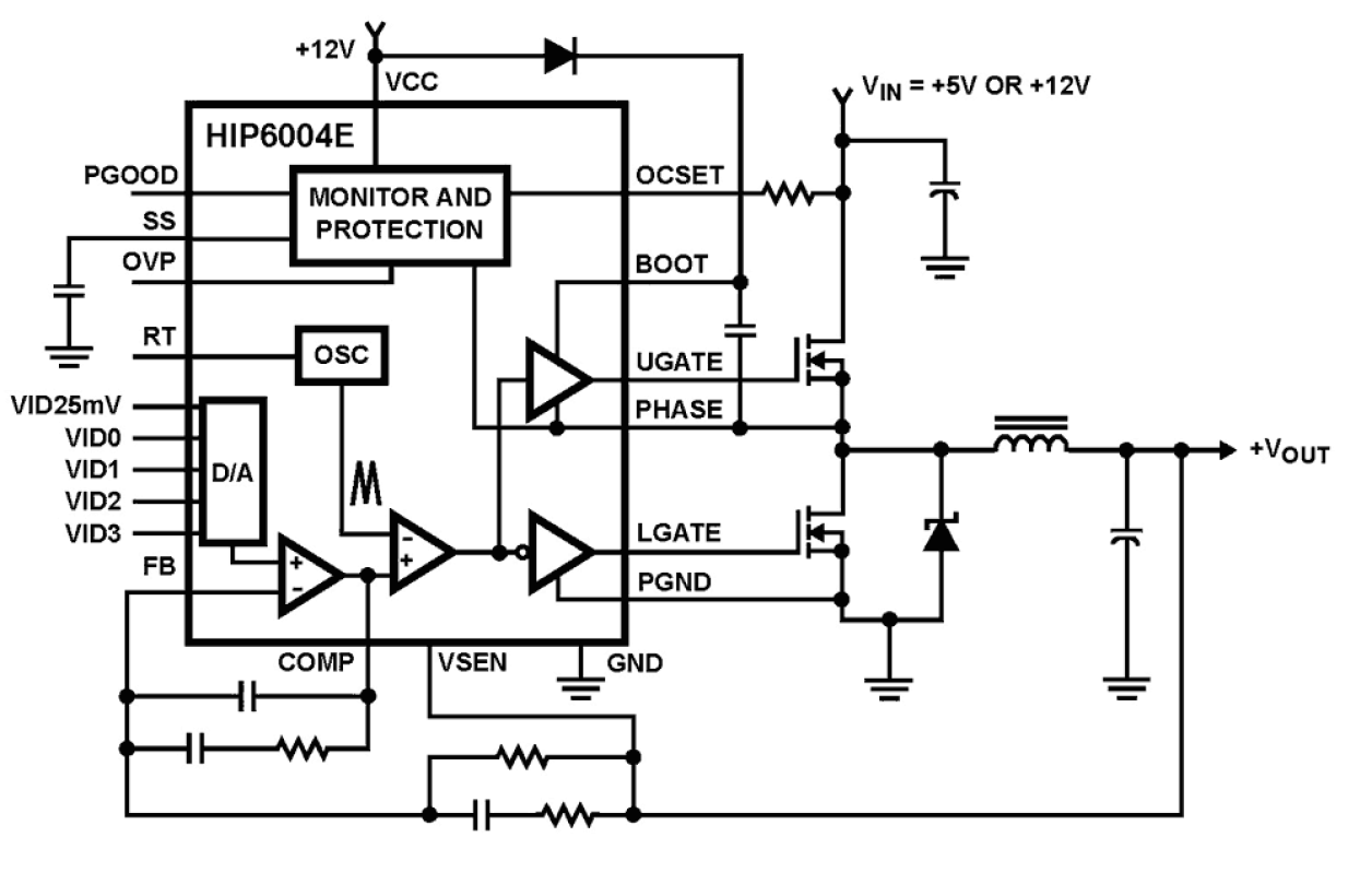
The HIP6004E provides complete control and protection for a DC-DC converter optimized for high-performance microprocessor applications. It is designed to drive two N-Channel MOSFETs in a synchronous-rectified buck topology. The HIP6004E integrates all of the control, output adjustment, monitoring and protection functions into a single package. The output voltage of the converter is easily adjusted and precisely regulated. The HIP6004E includes a 5-input digital-to-analog converter (DAC) that adjusts the output voltage from 1. 05VDC to 1. 825VDC in 25mV increments steps. The precision reference and voltage-mode regulator hold the selected output voltage to within ±1% over temperature and line voltage variations. The HIP6004E provides simple, single feedback loop, voltage-mode control with fast transient response. It includes a 200kHz free-running triangle-wave oscillator that is adjustable from below 50kHz to over 1MHz. The error amplifier features a 15MHz gain-bandwidth product and 6V/µs slew rate which enables high converter bandwidth for fast transient performance. The resulting PWM duty ratio ranges from 0% to 100%. The HIP6004E monitors the output voltage with a window comparator that tracks the DAC output and issues a Power Good signal when the output is within ±10%. The HIP6004E protects against over-current and overvoltage conditions by inhibiting PWM operation. Additional built-in overvoltage protection triggers an external SCR to crowbar the input supply. The HIP6004E monitors the current by using the rDS(ON) of the upper MOSFET which eliminates the need for a current sensing resistor.