| CAD 模型: | View CAD Model |
| Pkg. Type: | TQFN |
| Pkg. Code: | LHX |
| Lead Count (#): | 32 |
| Pkg. Dimensions (mm): | 5.00 x 5.00 x 0.75 |
| Pitch (mm): | 0.5 |
| RoHS (ISL24017IRTZ-T13) | 英语日文 |
| Moisture Sensitivity Level (MSL) | 1 |
| Pb (Lead) Free | Yes |
| ECCN (US) | |
| HTS (US) |
| Pkg. Type | TQFN |
| Carrier Type | Reel |
| MOQ | 2500 |
| Capacitive Load Driving (pF) | 5000 |
| Channels (#) | 5 |
| Continuous Output Current (mA) | 50 |
| Fall Time | 0.06 |
| IS (mA) | 9 |
| Lead Compliant | No |
| Lead Count (#) | 32 |
| Length (mm) | 5 |
| Moisture Sensitivity Level (MSL) | 1 |
| Output Voltage (Max) (V) | 18 |
| Output Voltage (Min) (V) | 18 |
| Output Voltage Range (V) | 18 - 18 |
| Pb (Lead) Free | Yes |
| Pb Free Category | Pb-Free 100% Matte Tin Plate w/Anneal-e3 |
| Peak Output Current IPK (A) | 200 |
| Pitch (mm) | 0.5 |
| Pkg. Dimensions (mm) | 5.0 x 5.0 x 0.75 |
| Propagation Delay | 90/100 |
| Qualification Level | Standard |
| Rise Time (μs) | 60 |
| Tape & Reel | No |
| Temp. Range (°C) | -40 to +85°C |
| Thickness (mm) | 0.75 |
| Width (mm) | 5 |
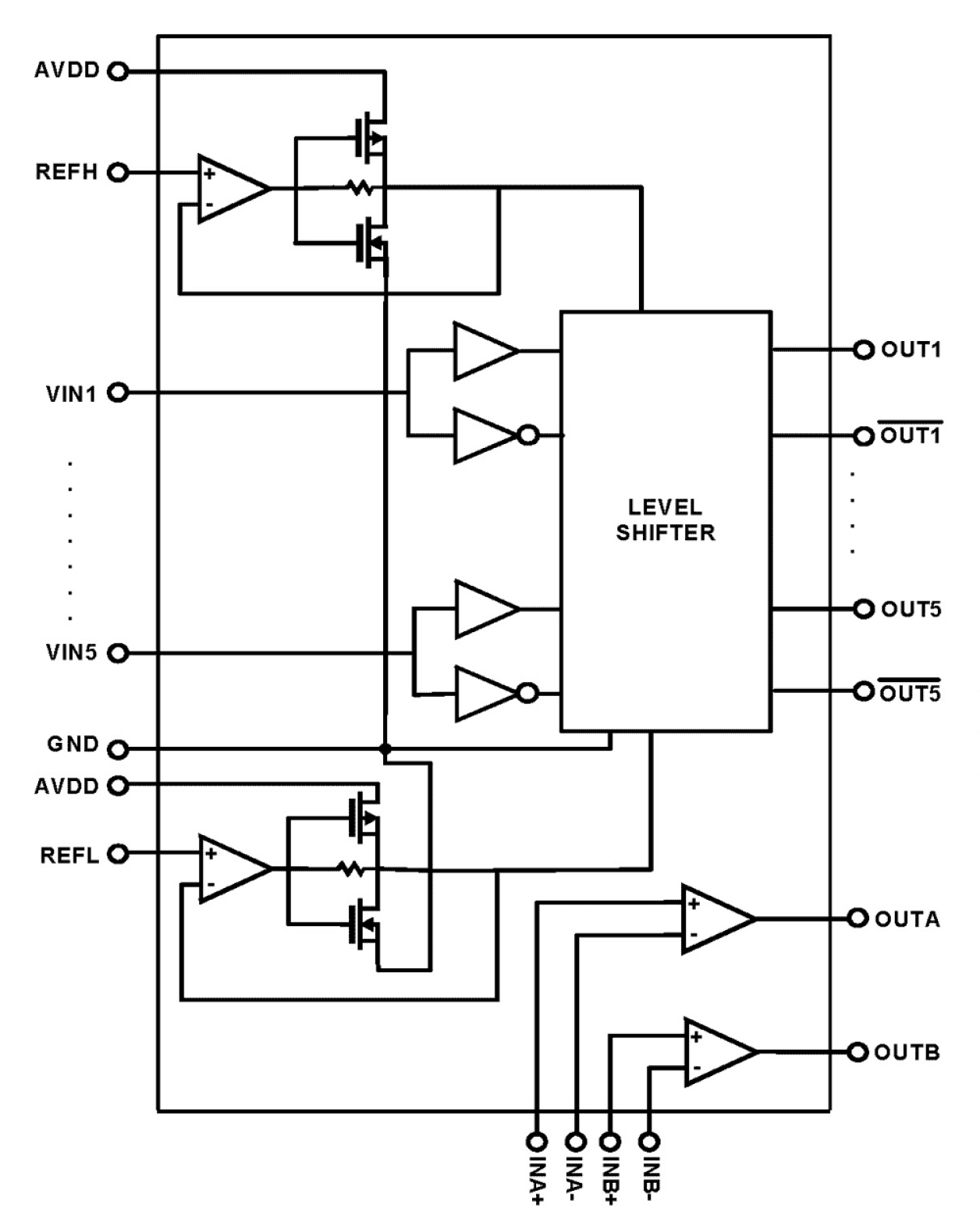
The ISL24017 is a high performance level translator. It consists of 5-Channel inputs and 10-Channel complementary level translated outputs, and 2 general purpose amplifiers. The level translator OUTx and OUTx complementary outputs are controlled by VINx logic input signals. Their output high and low voltage levels are set by REFH and REFL inputs respectively. The level shifter is designed to deliver large peak current into highly capacitive loads. The additional dual general purpose amplifiers can be use to create VREFH and VREFL voltages. The ISL24017 is available in a 32 Ld Thermal Enhanced TQFN package. It is specified for operation over the -40°C to +85°C industrial temperature range.