跳转到主要内容
瑞萨电子 (Renesas Electronics Corporation)

特性

  • Internal LED + Sensor = complete solution
  • Works under all light sources including sunlight
  • Dual ADCs measure ALS/Prox concurrently
  • <1.0μA Supply current when powered down
  • Temperature compensated
  • Pb-Free (RoHS compliant)
  • Independent ALS/Prox interrupt thresholds
  • Adjustable interrupt persistency
  • 1/4/8/16 consecutive triggers required before interrupt

描述

Support is limited to customers who have already adopted these products.

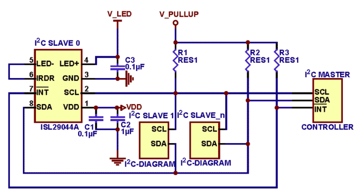
The ISL29044A is an integrated ambient and infrared light-to-digital converter with a built-in IR LED and I2C Interface (SMBus Compatible). This device uses two independent ADCs for concurrently measuring ambient light and proximity in parallel. The flexible interrupt scheme is designed for minimal micro-controller utilization. For ambient light sensor (ALS) data conversions, an ADC converts photodiode current (with a light sensitivity range up to 3200Lux) in 100ms per sample. The ADC rejects 50Hz/60Hz flicker noise caused by artificial light sources. For proximity sensor (Prox) data conversions, the built-in driver turns on an internal infrared LED and the proximity sensor ADC converts the reflected IR intensity to digital. This ADC rejects ambient IR noise (such as sunlight) and has a 547μs conversion time. The ISL29044A provides low power operation of ALS and proximity sensing with a typical 133μA normal operation current (108μA for sensors and internal circuitry, ~25μA for LED) with 220mA current pulses for a net 100μs, repeating every 800ms (or under). The ISL29044A uses both a hardware pin and software bits to indicate an interrupt event has occurred. An ALS interrupt is defined as a measurement that is outside a set window. A proximity interrupt is defined as a measurement over a threshold limit. The user may also require that both ALS/Prox interrupts occur at once, up to 16 times in a row before activating the interrupt pin. The ISL29044A is designed to operate from 2. 25V to 3. 63V over the -40°C to +85°C ambient temperature range. It is packaged in a clear, lead-free 8 Ld ODFN package.

应用

  • Display and keypad dimming adjustment and proximity
  • sensing for:
  • Mobile devices: Smart phone, PDA, GPS
  • Computing devices: Laptop PC, Netbook, Tablet PC
  • Consumer devices: LCD-TV, digital picture frame, digital
  • camera
  • Industrial and medical light and proximity sensing

当前筛选条件