跳转到主要内容
瑞萨电子 (Renesas Electronics Corporation)

特性

  • High-speed (480Mbps) and full-speed (12Mbps) signaling capability per USB 2.0
  • Detection of VBUS voltage on USB cable
  • Low distortion negative signal capability
  • Clickless/Popless audio switches
  • Enable pin to open all switches
  • Low distortion headphone audio signals
  • THD+N at 1mW into 32Ω load: 0.014%
  • Crosstalk (20Hz to 20kHz): -100dB
  • Off-isolation (20Hz to 100kHz): 95dB
  • Single supply operation (VDD): 2.7V to 3.6V
  • -3dB bandwidth USB switch: 700MHz
  • Low ON capacitance at 240MHz: 4.2pF
  • Available in µTQFN and TDFN packages
  • Compliant with USB 2.0 short circuit requirements without additional external components
  • Pb-free (RoHS compliant)

描述

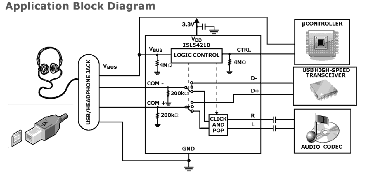
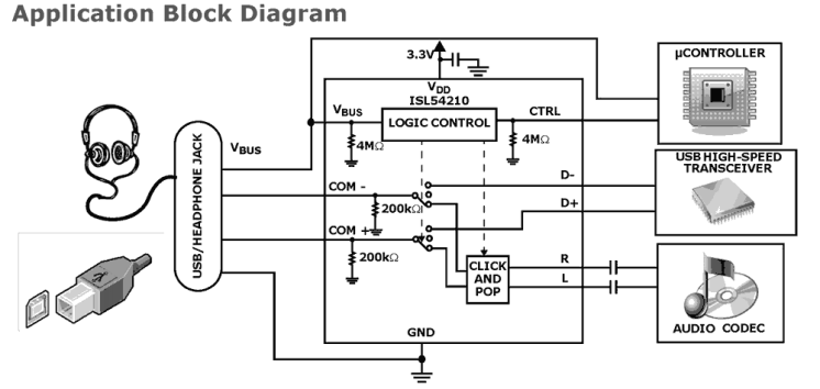
The ISL54210 dual Single Pole/Double Throw (SPDT) switch combines low distortion audio and accurate USB 2.0 High-Speed data (480Mbps) signal switching in the same low voltage device. When operated with a 2.7V to 3.6V single supply, these analog switches allow audio signal swings below-ground, allowing the use of a common USB and audio headphone connector in personal media players and other portable battery-powered devices. The ISL54210 incorporates circuitry for the detection of the USB VBUS voltage, which is used to switch between the audio and USB signal sources. It has an enable pin (CTRL) to open all switches and activate the audio click/pop (C/P) circuitry. The high off-isolation and special C/P circuitry of the audio switches eliminate clicks and pops in the headphones when the audio CODEC drivers are powering up/down or when a headphone is inserted or removed from the jack. It's available in a tiny 10 Ld 1.8mm x 1.4mm ultra-thin µTQFN package and a 10 Ld 3mm x 3mm TDFN package. It operates over a temperature range of -40 °C to +85 °C.

应用

  • MP3 and other personal media players
  • Cellular/Mobile phones
  • PDAs
  • Audio/USB switching

当前筛选条件