跳转到主要内容
瑞萨电子 (Renesas Electronics Corporation)

特性

  • High-speed (480Mbps) and full-speed (12Mbps) signaling capability per USB 2.0
  • Low distortion negative signal capability
  • Clickless/Popless audio switches
  • Enable pin to open all switches
  • Low distortion headphone audio signals
  • THD+N at 1mW into 32Ω load 0.014%
  • Cross-talk (20Hz to 20kHz) -100dB
  • OFF isolation (20Hz to 100kHz) 95dB
  • Single supply operation (VDD) 2.7V to 5.0V
  • -3dB bandwidth USB switch 700MHz
  • Available in µTQFN and TDFN packages
  • Compliant with USB 2.0 short circuit requirements without additional external components
  • Pb-free plus anneal (RoHS compliant)

描述

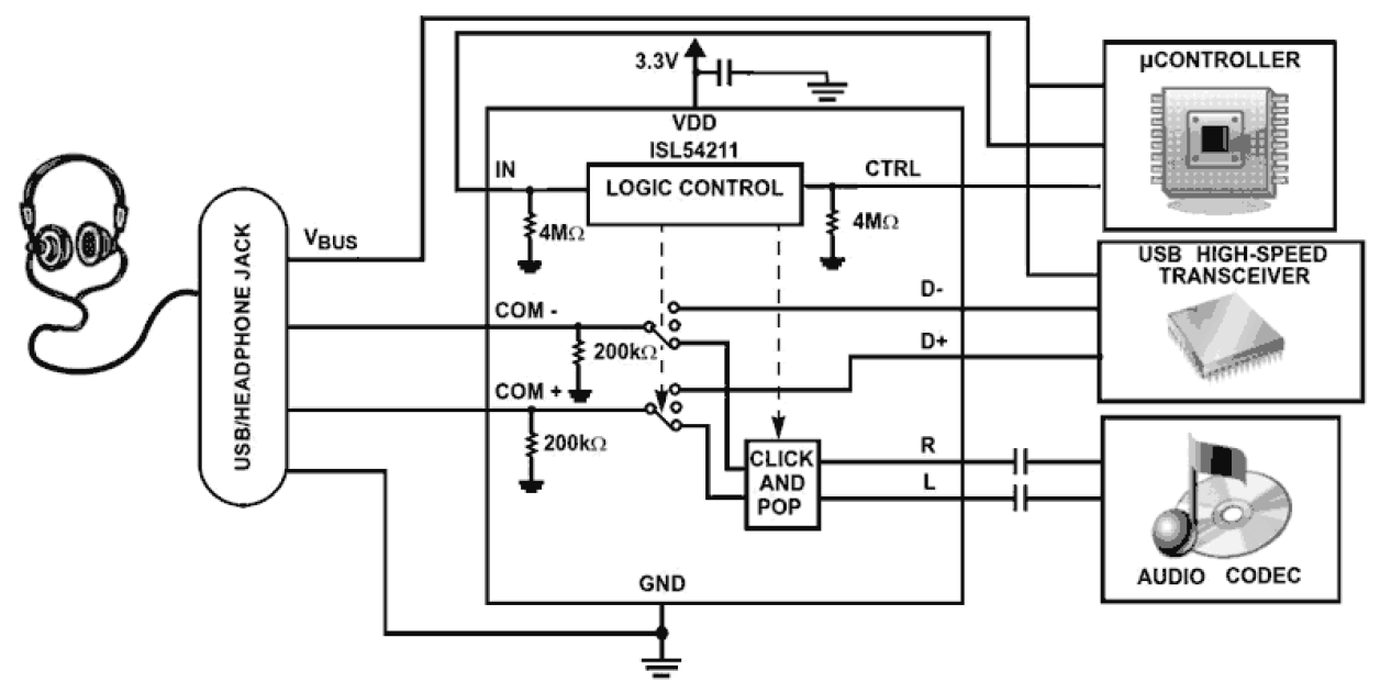
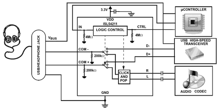
The ISL54211 dual Single Pole/Double Throw (SPDT) switches combine low distortion audio and accurate USB 2.0 High-Speed data (480Mbps) signal switching in the same low voltage device. When operated with a 2.7V to 5.0V single supply, these analog switches allow audio signal swings below-ground, allowing the use of a common USB and audio headphone connector in personal media players and other portable battery-powered devices. The ISL54211 logic control pins are 1.8V compatible with a supply voltage of 2.7V to 3.6V, which allows for control via a standard microcontroller. The part has an audio enable control pin (CTRL) to open all in-line switches and activate the audio click and pop circuitry. The high off-isolation and special click/pop circuitry of the audio switches eliminate clicks and pops in the headphones when the audio CODEC drivers are powering up or down or when a headphone is inserted or removed from the headphone jack. It's available in a tiny 10 Ld 1.8mm x 1.4mm ultra-thin µTQFN package and a 10 Ld 3mm x 3mm TDFN package. It operates over a temperature range of -40 °C to +85 °C.

应用

  • MP3 and other personal media players
  • Cellular/Mobile phones
  • PDAs
  • Audio/USB switching

当前筛选条件