跳转到主要内容
瑞萨电子 (Renesas Electronics Corporation)

特性

  • High-speed (480Mbps) and Full-speed (12Mbps) signaling capability per USB 2.0
  • Low distortion negative signal capability audio switches
  • Clickless/Popless audio switches
  • Power OFF protection
  • COM pins overvoltage tolerant to 5.5V
  • Low distortion headphone audio signals
  • THD+N at 5mW into 32Ω load: <0.03%
  • Crosstalk (100kHz): -98dB
  • OFF-isolation (100kHz): 95.5dB
  • Single supply operation (VDD): 2.7V to 4.6V
  • -3dB bandwidth USB switches: 700MHz
  • Available in tiny 12 Ld µTQFN and TQFN packages
  • Compliant with USB 2.0 short circuit requirements without additional external components
  • Pb-free (RoHS compliant)

描述

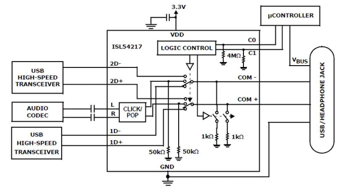
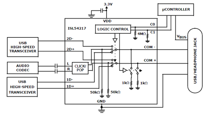
The ISL54217 is a single supply dual SP3T analog switch that operates from a single supply in the range of 2.7V to 4.6V. It was designed to multiplex between audio stereo signals and two different USB 2.0 High-Speed differential data signals. The audio channels allow signal swings below ground, allowing the multiplexing of voice and data signals through a common headphone connector in personal media players and other portable battery-powered devices. The audio switch cells can pass ±1V ground referenced audio signals with very low distortion (<0.03% THD+N when driving 5mW into 32Ω loads). The USB switch cells have very low ON-capacitance (8pF) and high bandwidth to pass USB High-Speed signals (480Mbps) with minimal edge and phase distortion. The ISL54217 is available in a tiny 12 Ld 2.2mm x 1.4mm ultra-thin QFN and a 12 Ld 3mm x 3mm TQFN package. It operates over a temperature range of -40 °C to +85 °C.

应用

  • MP3 and other personal media players
  • Cellular/Mobile phones

当前筛选条件