| CAD 模型: | View CAD Model |
| Pkg. Type: | uTQFN |
| Pkg. Code: | LUC |
| Lead Count (#): | 20 |
| Pkg. Dimensions (mm): | 3.20 x 1.80 x 0.00 |
| Pitch (mm): | 0.4 |
| Moisture Sensitivity Level (MSL) | 1 |
| Pb (Lead) Free | Yes |
| RoHS (ISL62872HRUZ-T) | 下载 |
| ECCN (US) | |
| HTS (US) |
| Lead Count (#) | 20 |
| Carrier Type | Reel |
| Moisture Sensitivity Level (MSL) | 1 |
| Pb (Lead) Free | Yes |
| Pb Free Category | Nickel/Palladium/Gold-e4 |
| Temp. Range (°C) | -10 to +100°C |
| Bias Voltage Range (V) | 5 - 5 |
| Input Voltage (Max) (V) | 25 |
| Input Voltage (Max) [Rail 1] (V) | 25 - 25 |
| Input Voltage (Min) (V) | 3.3 |
| Input Voltage (Min) [Rail 1] (V) | 3.3 |
| Lead Compliant | No |
| Length (mm) | 3.2 |
| MOQ | 3000 |
| Output Voltage (Max) (V) | 3.3 |
| Output Voltage (Min) (V) | 0.5 |
| Output Voltage (Min) [Rail 1] (V) | 0.5 |
| Outputs (#) | 1 |
| Parametric Applications | GPU core power, I/O Controller Hub, Memory Controller Hub |
| Parametric Category | Buck Controllers (External FETs) |
| Pitch (mm) | 0.4 |
| Pkg. Dimensions (mm) | 3.2 x 1.8 x 0.00 |
| Pkg. Type | uTQFN |
| Qualification Level | Standard |
| Tape & Reel | No |
| Topology [Rail 1] | Buck |
| VBIAS (Max) (V) | 5.25 |
| VBIAS (Min) (V) | 4.75 |
| VID | Yes |
| Width (mm) | 1.8 |
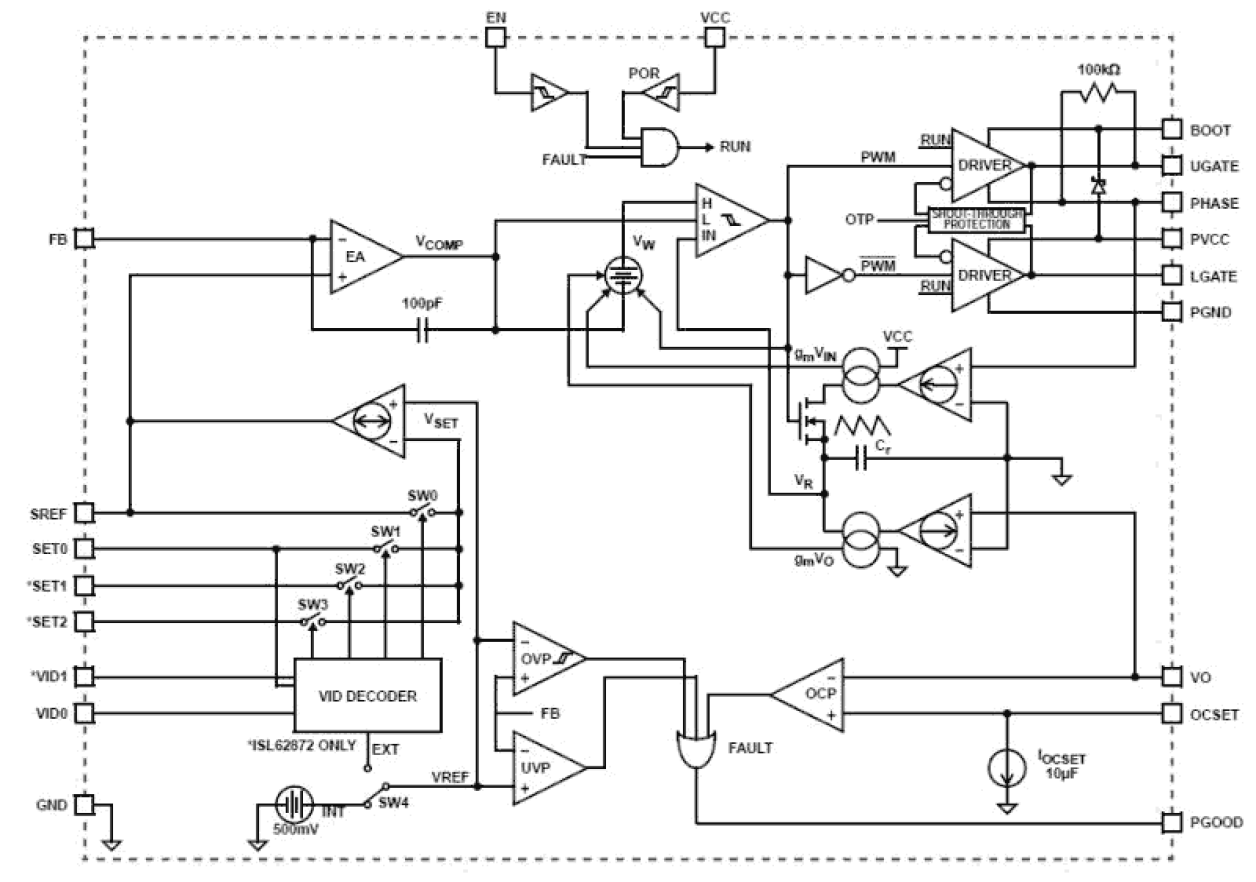
The ISL62871 and ISL62872 IC’s are Single-Phase Synchronous-Buck PWM voltage regulators featuring Intersil’s Robust Ripple Regulator (R3) Technology™. The wide 3. 3V to 25V input voltage range is ideal for systems that run on battery or AC-adapter power sources. The ISL62871 and ISL62872 are low-cost solutions for applications requiring dynamically selected slew-rate controlled output voltages. The soft-start and dynamic setpoint slew-rates are capacitor programmed. Voltage identification logic-inputs select two (ISL62871) or four (ISL62872) resistor-programmed setpoint reference voltages that directly set the output voltage of the converter between 0. 5V to 1. 5V, and up to 3. 3V using a feedback voltage divider. Optionally, an external reference such as the DAC output from a microcontroller, can be used by either IC to program the setpoint reference voltage, and still maintain the controlled slew-rate features. Robust integrated MOSFET drivers and Schottky bootstrap diode reduce the implementation area and lower component cost. Intersil’s R3 Technology™ combines the best features of both fixed-frequency and hysteretic PWM control. The PWM frequency is 300kHz during static operation, becoming variable during changes in load, setpoint voltage, and input voltage when changing between battery and AC-adapter power. The modulators ability to change the PWM switching frequency during these events in conjunction with external loop compensation produces superior transient response. For maximum efficiency, the converter automatically enters diode-emulation mode (DEM) during light-load conditions such as system standby.