跳转到主要内容
瑞萨电子 (Renesas Electronics Corporation)

特性

  • Single Chip Power solution
  • Operation for 1-Tuner/1-Dish Applications
  • Integrated DC/DC Converter and I2C Interface
  • Switch-Mode Power Converter for Lowest Dissipation
  • Boost PWMs with >92% Efficiency
  • Selectable 13.3V or 18.3V Outputs
  • Digital Cable Length Compensation (1V)
  • I2C and Pin Controllable Output
  • Output Back Bias Capability of 28V
  • I2C Compatible Interface for Remote Device Control
  • Registered Slave Address 0001 00XX
  • 2.5V, 3.3V, 5V Logic Compatible
  • External Pin to Toggle Between V and H Polarization
  • Built-In Tone Oscillator Factory Trimmed to 22kHz
  • Facilitates DiSEqC (EUTELSAT) Encoding
  • External Modulation Input
  • Internal Over-Temperature Protection and Diagnostics
  • Internal OV, UV, Overload and Overtemp Flags (Visible on I2C)
  • FLT signal
  • LNB Short-Circuit Protection and Diagnostics
  • QFN, EPTSSOP Packages
  • Pb-Free Available (RoHS Compliant)

描述

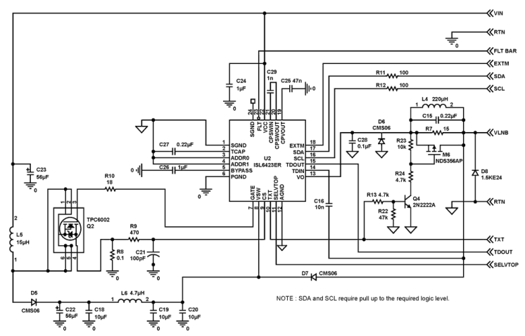
The ISL6423B is a highly integrated voltage regulator and interface IC, specifically designed for supplying power and control signals from advanced satellite set-top box (STB) modules to the low noise blocks (LNBs) of singe antenna ports. The device consists of a current-mode boost PWM and a low-noise linear regulator along with the circuitry required for 22kHz tone generation, modulation and I2C device interface. The device makes the total LNB supply design simple, efficient and compact with low external component count. The current-mode boost converters provides the linear regulator with input voltage that is set to the final output voltages, plus typically 0.8V to insure minimum power dissipation across each linear regulator. This maintains constant voltage drop across the linear pass element while permitting adequate voltage range for tone injection. The final regulated output voltage is available at output terminals to support the operation of an antenna port for single tuners. The outputs for each PWM can be controlled in two ways, full control from I2C using the VTOP and VBOT bits or set the I2C to the lower range i.e., 13V/14V, and switch to higher range i.e., 18V/19V, with the SELVTOP pin. All the functions on this IC are controlled via the I2C bus by writing 8 bits words onto the System Registers (SR). The same register can be read back, and five I2C bits will report the diagnostic status. Separate enable command sent on the I2C bus provides for standby mode control for the PWM and linear combination, disabling the output and forcing a shutdown mode. The output channel is capable of providing 750mA of continuous current. The overcurrent limit can be digitally programmed to four levels. The External modulation input EXTM can accept a modulated Diseqc command and transfer it symmetrically to the output. Alternatively the EXTM pin can be used to modulate the continuos internal tone. The FLT pin serves as an interrupt for the processor when any condition turns OFF the LNB controller (Over Temperature, Overcurrent, Disabled). The nature of the Disable can be read of the I2C registers.

应用

  • LNB Power Supply and Control for Satellite Set-Top Box

当前筛选条件