跳转到主要内容
瑞萨电子 (Renesas Electronics Corporation)

特性

  • Operates from 3.3V to 5V Input
  • 0.8V to VIN Output Range
  • 0.8V Internal Reference
  • ±1.5% Over Load, Line Voltage and Temperature
  • Drives N-Channel MOSFETs
  • Simple Single-Loop Control Design
  • Voltage-Mode PWM Control
  • Fast Transient Response
  • High-Bandwidth Error Amplifier
  • Full 0% to 100% Duty Cycle
  • Lossless, Programmable Overcurrent Protection
  • Uses Upper MOSFET's rDS(ON)
  • Converter can Source and Sink Current
  • Small Converter Size
  • Internal Fixed Frequency Oscillator
  • ISL6439: 300kHz
  • ISL6439A: 600kHz
  • Internal Soft-Start
  • 14 Pin SOIC or 16 Lead 5x5 QFN
  • QFN Package:
  • Compliant to JEDEC PUB95 MO-220 QFN - Quad Flat No Lead - Package Outline
  • Near Chip Scale Package footprint, which improves PCB efficiency and has a thinner profile
  • Pb-free (RoHS compliant)

描述

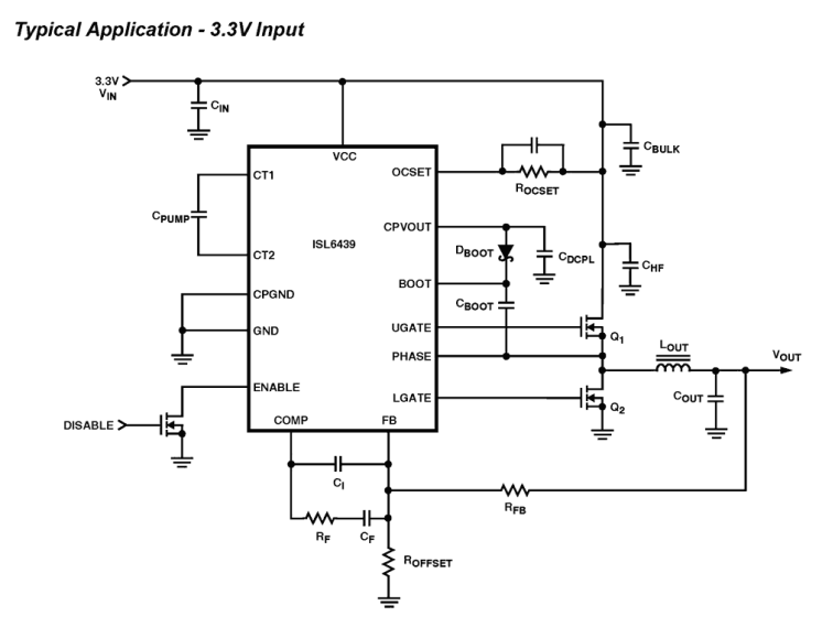
The ISL6439 makes easy work out of implementing a complete control and protection scheme for a DC/DC step-down converter. Designed to drive N-Channel MOSFETs in a synchronous buck topology, the ISL6439 integrates the control, output adjustment, monitoring and protection functions into a single package. The ISL6439 provides simple, single feedback loop, voltage-mode control with fast transient response. The output voltage can be precisely regulated to as low as 0. 8V, with a maximum tolerance of ±1. 5% over temperature and line voltage variations. A fixed frequency oscillator reduces design complexity, while balancing typical application cost and efficiency. The error amplifier features a 15MHz gain-bandwidth product and 6V/µs slew rate which enables high converter bandwidth for fast transient performance. The resulting PWM duty cycles range from 0% to 100%. Protection from overcurrent conditions is provided by monitoring the rDS(ON) of the upper MOSFET to inhibit PWM operation appropriately. This approach simplifies the implementation and improves efficiency by eliminating the need for a current sense resistor.

应用

  • Cable Modems, Set Top Boxes, and DSL Modems
  • DSP and Core Communications Processor Supplies
  • Memory Supplies
  • Personal Computer Peripherals
  • Industrial Power Supplies
  • 33V-Input DC/DC Regulators
  • Low-Voltage Distributed Power Supplies

当前筛选条件