跳转到主要内容
瑞萨电子 (Renesas Electronics Corporation)

特性

  • 同步整流器控制输出,具有可调的延迟/提前
  • 可调平均电流信号
  • 3% 容差逐周期峰值电流限值
  • 快速电流检测到输出延迟
  • 可调振荡器频率高达 2MHz
  • 可调空载时间控制
  • 电压或电流模式操作
  • 独立的 RAMP 和 CS 输入,用于电压前馈或电流模式应用
  • 在线路、负载和温度条件下的误差放大器基准容差很小
  • 175μA 启动电流
  • 供应 UVLO
  • 可调软启动
  • 70ns 前沿消隐
  • 多脉冲抑制
  • 内部过温保护
  • 无铅(符合 RoHS)

描述

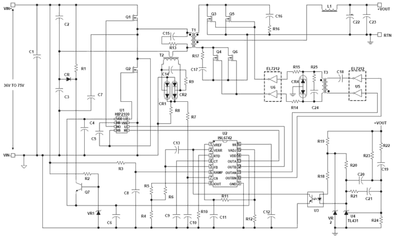
ISL6742 是一款高性能双端 PWM 控制器,具有先进的同步整流器控制和限流功能。 该器件适用于电流和电压模式控制方法。 ISL6742 包括用于同步整流器(SR)控制的互补 PWM 输出。 利用外部控制电压,互补输出可相对于主输出动态提前或延迟。 其先进的电流检测电路采用采样和保持方法,可提供精确的平均电流信号。 适用于平均电流限制,这种技术几乎消除了峰值电流限制方法常见的电流尾随,也适用于均流电路和平均电流模式控制。 这种先进的 BiCMOS 设计具有高达 2MHz 的可调振荡器频率、内部过温保护、精密死区时间控制和短传播延迟。 此外,多脉冲抑制功能还可确保在低占空比时交替输出脉冲,因为在低占空比时可能会出现脉冲跳变。

应用

  • 半桥、全桥、交错式正向和推挽式转换器
  • 电信和数据通信电源
  • 无线基站电源
  • 文件服务器电源
  • 工业电力系统

当前筛选条件