跳转到主要内容
瑞萨电子 (Renesas Electronics Corporation)

特性

  • Precision duty cycle and deadtime control
  • 100µA start-up current
  • Adjustable delayed overcurrent shutdown and restart
  • Adjustable oscillator frequency up to 2MHz
  • 1A MOSFET gate drivers
  • Adjustable soft-start
  • Internal over-temperature protection
  • 35ns control to output propagation delay
  • Small size and minimal external component count
  • Input undervoltage protection
  • Pb-free (RoHS compliant)

描述

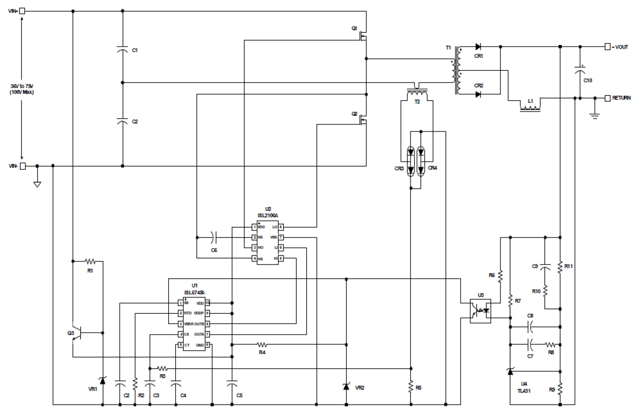
The ISL6745A is a low-cost, double-ended, voltage-mode PWM controller designed for half-bridge and full-bridge power supplies and line-regulated bus converters. It provides precise control of switching frequency, adjustable soft-start, and overcurrent shutdown. In addition, the ISL6745A allows for accurate adjustment of MOSFET non-overlap time (dead time) with dead times as low as 35ns, allowing power engineers to optimize the efficiency of open-loop bus converters. The ISL6745A also includes a control voltage input for closed-loop PWM and line voltage feed-forward functions. The ISL6745A is identical to the ISL6745, but is optimized for higher noise environments. Low start-up and operating currents allow for easy biasing in both AC/DC and DC/DC applications. This advanced BiCMOS design also features adjustable switching frequency up to 1MHz, 1A FET drivers, and very low propagation delays for a fast response to overcurrent faults. The ISL6745A is available in a space-saving 10 Ld MSOP package and is assured to meet rated specifications across a wide -40 °C to +105 °C temperature range.

应用

  • Half-bridge converters
  • Full-bridge converters
  • Line-regulated bus converters
  • AC/DC power supplies
  • Telecom, datacom and file server power

当前筛选条件