跳转到主要内容

特性

  • 可调谐振延迟,可用于ZVS操作
  • 同步整流器控制输出,具有可调整延迟/提前
  • 电流模式控制
  • 3%电流限制阈值
  • 可调空载时间控制
  • 175μA启动电流
  • 电源UVLO
  • 可调振荡器频率高达2MHz
  • 内部过温保护
  • 缓冲振荡器锯齿输出
  • 电流检测输出延时速度快
  • 可调逐周期峰值电流限制
  • 70ns前沿消隐
  • 多脉冲抑制
  • 无铅(符合RoHS)

描述

ISL6752是一款高性能、低引脚数的零电压开关(ZVS)全桥脉宽调制(PWM)控制器。 与瑞萨电子的ISL6551一样,以固定的50%占空比驱动上桥FET,而下桥FET则通过可调节谐振开关延迟进行后沿调制,以实现ZVS操作。 与更熟悉的相移控制方法相比,该算法在更低引脚数的封装中提供了相同的效率,并改善了过流和轻负载性能,同时降低了复杂性。 ISL6752具有用于同步整流器(SR)控制的补充PWM输出。 相对于使用外部控制电压的PWM输出,补充输出可以动态推进或延迟。 这种先进的BiCMOS设计具有精密的死区时间和谐振延迟控制,以及一个可调至2MHz工作频率的振荡器。 此外,多脉冲抑制功能可确保在可能发生脉冲跳跃的低占空比下交变输出脉冲。

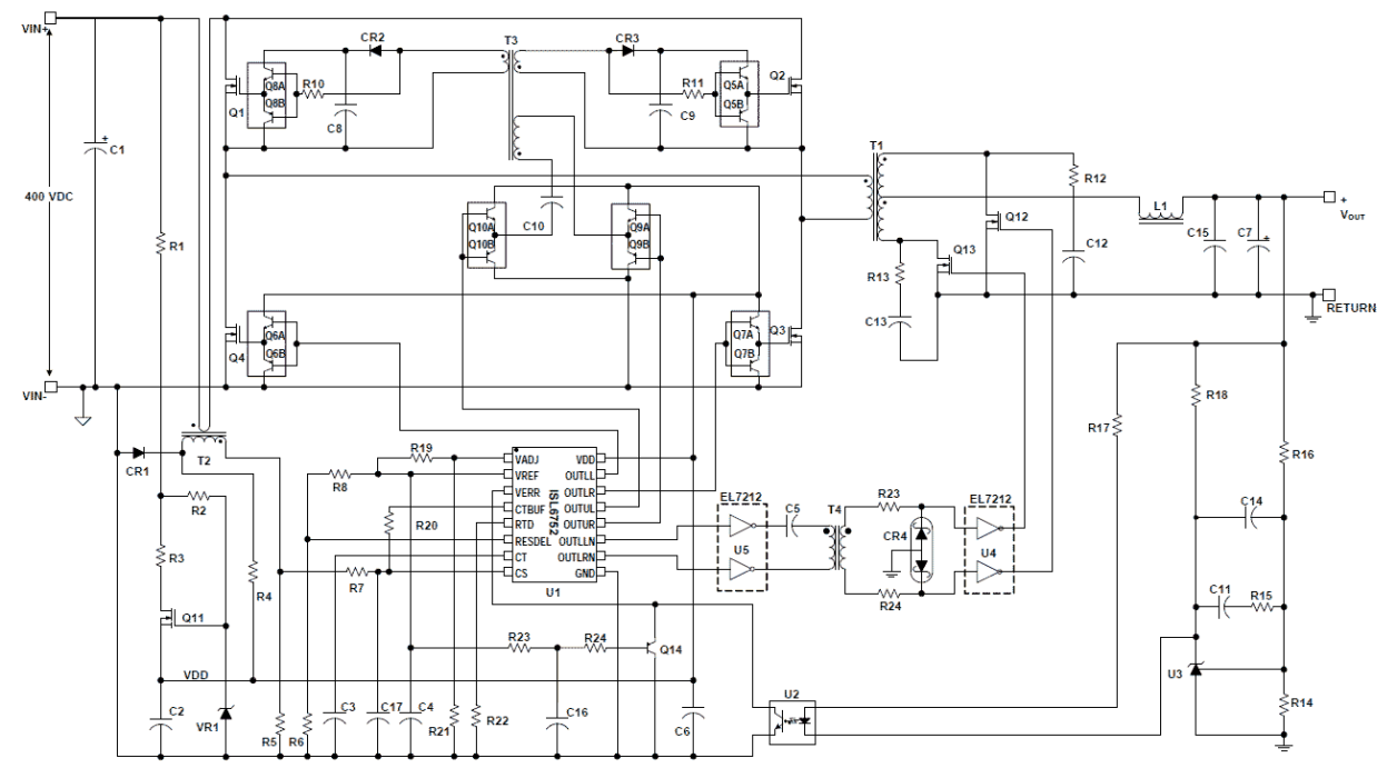
应用方框图

High Wattage AC-DC Power Adapter Block Diagram
高功率 AC/DC 电源适配器
这款 AC/DC 电源适配器充电器具有 PFC 稳定性、ZVS 控制器和易于配置。

其他应用

  • ZVS全桥转换器
  • 电信和数据通信电源
  • 无线基站电源
  • 文件服务器电源
  • 工业电力系统

当前筛选条件