跳转到主要内容

特性

  • Intersil's proprietary R4 Technology
  • Linear control loop for optimal transient response
  • Variable frequency and duty cycle control during load transient for fastest possible response
  • Inherent voltage feed-forward for wide range input
  • Input voltage range: 4.5V to 24V
  • Output voltage range: 0.5V to 5.5V
  • ±0.5% DAC accuracy with remote sense
  • Support all ceramic solutions
  • Integrated LDOs for single input rail solution
  • SMBus/PMBus/I2C compatible, up to 1.25MHz
  • 256 boot-up voltage levels with a configuration pin
  • Eight switching frequency options from 300kHz to 1.5MHz
  • PFM operation option for improved light-load efficiency
  • Start-up into precharged load
  • Precision enable input to set higher input UVLO and power sequence as well as fault reset
  • Power-good monitor for soft-start and fault detection
  • Comprehensive fault protection for high system reliability
  • Over-temperature protection
  • Output overcurrent and short-circuit protection
  • Output overvoltage and undervoltage protection
  • Open remote sense protection
  • Integrated high-side gate-to-source resistor to prevent self turn-on due to high input bus dv/dt
  • Integrated power MOSFETs 4A drivers with adaptive shoot-through protection and bootstrap function
  • Compatible with Intersil's PowerNavigator software

描述

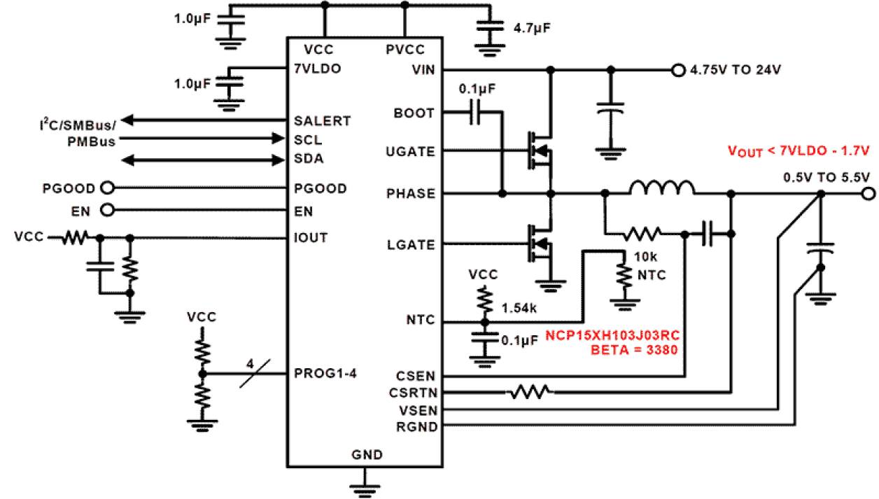
The ISL68200 is a single-phase synchronous-buck PWM controller featuring Renesas’ proprietary R4™ Technology. It supports a wide 4. 5V to 24V input voltage range and a wide 0. 5V to 5. 5V output range. Integrated LDOs provide controller bias voltage, allowing for single supply operation. The ISL68200 includes a PMBus/SMBus/I2C interface for device configuration and telemetry (VIN, VOUT, IOUT, and temperature) and fault reporting. 

The R4 control scheme has extremely fast transient performance, accurately regulated frequency control, and all internal compensation. An efficiency-enhancing PFM mode can be enabled to improve light-load efficiency greatly. The ISL68200’s serial bus allows for easy R4 loop optimization, resulting in fast transient performance over various applications, including all ceramic output filters. Built-in MOSFET drivers minimize external components, significantly reducing design complexity and board space, while also lowering BOM cost. The 4A drive strength allows for faster switching time, improving regulator efficiency. An integrated high-side gate-to-source resistor helps avoid Miller coupling shoot-through and improves system reliability. The ISL68200 has four 8-bit configuration pins, which provide very flexible configuration options (frequency, VOUT, R4 gain, etc. ) without the need for built-in NVM memory. This results in a design flow that closely matches traditional analog controllers while offering the design flexibility and feature set of a digital PMBus/SMBus/I2C interface. 

The ISL68200 also features remote voltage sensing and completely eliminates any potential difference between remote and local grounds. This improves regulation and protection accuracy. A precision enable input is available to coordinate the start-up of the ISL68200 with other voltage rails, especially useful for power sequencing.

产品参数

属性
Output Current (Max) [Rail 1] (A) 40
Switching Frequency Range (Typical) (kHz) 300 - 1500
Qualification Level Standard
Temp. Range (°C) -40 to +85°C
Simulation Model Available iSim

封装选项

Pkg. Type Pkg. Dimensions (mm) Lead Count (#) Pitch (mm)
QFN 4.0 x 4.0 x 0.90 24 0.5

应用方框图

SMARC SoM Module for RZ MPUs Block Diagram
用于 RZ MPU 的 SMARC SoM
采用 SMARC 2.1 的紧凑型 RZ SoM 配备高速接口、AI、强大的安全性和可扩展性。

其他应用

  • High efficiency and high density POL digital power
  • FPGA, ASIC, and memory supplies
  • Datacenter servers and storage systems
  • Wired infrastructure routers, switches, and optical networking
  • Wireless infrastructure base stations

当前筛选条件

These PMBuscompatible single-phase digital hybrid DC/DC controllers are ideal for point-of-load (POL) conversions. They support a wide range of applications, including FPGAs, DSPs, ASICs, processors, and general-purpose system rails.

The ISL68200 model is integrated with MOSFET drivers, making power supply design simpler. The ISL68201 features a PWM output for efficient performance. Both models are designed to meet the demands of data centers and wireless infrastructure applications.

Transcript

Digital Hybrid PWM Controllers with PMBus

Hello, my name is Brandon Howell, Product Marketing Manager for Intersil's digital power products. Today, I'm excited to be introducing the new family of digital power products from Intersil, our hybrid digital controllers. In this family, we have two versions, the ISL68200 and the ISL68201. Before we dive into those, I'd like to go through the difference between an analog controller, a hybrid digital controller, and a full digital controller.

Intersil Digital Hybrid PMBus Controllers

An analog controller uses an analog control loop, typically, voltage mode or current mode. A hybrid digital controller uses Intersil's proprietary R4 control loop. A full digital controller, on the other hand, would use a full digital loop, such as charge mode control.

Hybrid digital controllers offer a PMBus interface with less than 25 commands, while a full digital control loop would have a more full-featured PMBus command interface with 100-plus commands. Analog controllers offer no PMBus interface.

Supply telemetry, including VIN, VOUT, IOUT temperature, is included with these hybrid digital controllers, while a full digital controller would have additional telemetry such as duty cycles, switching frequency, and black box capability.

Hybrid digital controllers are fully configurable with external resistors, so there's no need for any nonvolatile memory, and have a very similar design flow to a typical analog controller. Full digital controllers, on the other hand, typically require a nonvolatile memory and configuration files.

ISL68200/1 Digital Hybrid PMBus Controllers

In this family, we have two controllers, the ISL68200 and the ISL68201. The ISL68200 has integrated drivers allowing you to prepare it with external MOSFETs. The ISL68201 has a PWM output allowing you to prepare it with a DrMOS or a similar power stage. Both controllers have a 4.5V to 24V input range, a .5V to 5.5V output range, a 300kHz to 1.5MHz switching frequency range, and Intersil's proprietary compensation-free R4 modulator. R4 offers fast transient performance and built-in light-load efficiency modes from improved efficiency at light-load currents.

The controller does not require any nonvolatile memory, and it's fully configurable with external pin-strap resistors. The PMBus interface can be used for supply telemetry including VIN, VOUT, IOUT temperature, fault reporting, and on the fly VOUT margin of the output voltage.

Both controllers come in a space-saving 4mm x 4 mm, 28-lead QFN package. Looking at our hybrid digital controllers there are three main features that differentiate them in the market. The first is ease of use. Because the R4 modulator is compensation-free, there is no need for external compensation. This also means the end-user does not have to worry about compensating their design. The modulator is inherently stable. It is also a very fast, operating incredibly fast transient performance and built-in light-load efficiency modes. The PMBus interface is optional, but it offers flexibility, including on the fly configuration changes, supply telemetry, and VOUT margin capability.

Key Differentiation: R4 Modulator

One of the things that makes the ISL68200 and ISL68201 revolutionary is the R4 modulator using these devices. R4 is based on a current mode hysteretic control loop, and it offers inherent stability. The R4 control loop is inherently stable with optional digitally adjustable gain through the PMBus interface.

The main benefits of the R4 control loop include exceptionally high control loop bandwidth, inherently stable architecture, the ability to adjust both switching frequency and duty cycle response to a low transient, and seamless PFM to PWM transition, offering excellent light-load efficiency when this mode is enabled.

To showcase the performance of the R4 modulator, we benchmarked it against the constant on-time controller, a popular modulator on the market. On the left-hand side is the R4 control loop. Channel one is the upward voltage. Channel two is the load step. And channel three is the switch node. On the right-hand side is a similarly configured constant on-time controller from a competitor. Both have the same load step applied, have the same output capacitors and same output inductor, the only difference being the controller. The R4 control loop, because it can adjust both switching frequency and duty cycle, had one-half the output deviation as the constant on-time controller, all this due to the exceptionally fast transient performance that R4 offers.

Summary

Target application for the ISL68200 and 68201 include wired infrastructure, wireless infrastructure, data center, including servers and storage, FPGA, and high-end ASIC applications. The ISL68200 and 68201 represent a new family of hybrid digital controllers for Intersil. They offer the flexibility of a digital PMBus interface with the simplicity of analog control. The R4 control loop offers industry-leading transient performance, reducing the number of output caps needed versus competing products. Full power navigator support makes these products extremely easy to use. And we'll explore that in some future videos.

For more information on this product, please see the product information page.